关于公开征集智能电网国家科技重大专项专家库专家的通知
各有关单位:
为做好智能电网国家科技重大专项(以下简称“智能电网重大专项”)项目立项及过程管理工作,发挥专家支撑科技创新决策咨询作用,根据国家科技重大专项组织实施程序和国家科技专家库管理等规定,现开展智能电网重大专项专家库专家征集,具体事项通知如下:
一、专家基本条件
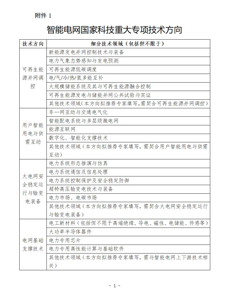
请各有关单位立足智能电网重大专项技术方向(详见附件1),系统梳理本单位科研人才梯队,择优推荐专家人选。所推荐的专家应符合以下要求:
1. 推荐范围包括技术专家与财务专家。
2. 政治立场坚定、思想品行端正、学风学术正派,廉洁自律,严格遵守相关法律及各项规定。
3.具有“客观公正、团结奉献”的精神,能够全局思考,维护大局,坚持单位和个人利益服从国家利益。
4. 技术专家应具有高级及以上专业技术职称,具备较高的专业理论水平和丰富的实践经验,熟悉相关行业的科技规划和产业发展情况,拥有智能电网领域相关技术方向趋势、发展状况的战略视野和把控能力,具有较高的学术造诣或行业影响力,具备指导智能电网重大专项项目立项及过程管理的能力和水平,研究方向应与专项技术方向契合。
5. 财务专家应具有高级及以上专业技术职称或熟悉科技经费审计的注册会计师,具备较高的专业理论水平和丰富的实践经验,熟悉国家科技计划项目管理、经费管理及国家财经法规制度,熟悉课题相关研究任务及其经费预算特点,在财务会计、预算管理、经济管理等领域具有丰富的经验和较高的权威性。
6.具有高度的责任感和使命感,身体健康、时间充裕,自愿服从智能电网重大专项的工作安排,能投入相应的时间和精力,年龄原则上不超过70岁。
7. 专家信息已纳入国家科技管理信息系统公共服务平台的国家科技专家库。
二、单位推荐流程
1. 集中推荐
(1)各单位根据专家基本条件和专项技术方向择优推荐专家,并对拟推荐专家的学术水平、科研诚信等进行严格审查。
(2)各单位应对拟推荐专家是否纳入国家科技管理信息系统公共服务平台进行核实确认。针对已入库专家,单位应组织专家在国家科技管理信息系统公共服务平台中完善专家个人信息,并审核专家个人信息是否完整和正确;针对未入库专家,单位应组织完成专家注册、入库等操作。
(3)各单位规范填写专家基本信息表(模版详见附件2)并加盖单位公章。
(4)请各单位务必于2025年5月6日前将专家基本信息表(电子版扫描文件和可编辑文件各1份)发送至pmpublic@pmo.hrl.ac.cn,邮件主题请以“单位名称+智能电网专项专家推荐”格式进行标注。
2. 信息常态化维护
请各单位组织相关专家在国家科技管理信息系统公共服务平台中对专家个人信息进行常态化维护和更新,专项会定期从国家科技管理信息系统公共服务平台中抽选适合专家参与项目实施管理工作。
智能电网国家科技重大专项专项办
2025年4月15日
附件:


来源:国家能源局
平台介绍:
我单位主要从事全国赛马会老品牌网址
(各国家一级协会)、国家科技计划项目申报咨询、项目战略研讨、专家考察调研、科技政策培训、企业内训等相关业务。在科技咨询领域具有很强的政府背景、行业渠道、人脉资源及专业能力,为广大科研工作者及科技型企事业单位提供专业化服务。
擅长项目: 国家级赛马会老品牌网址
(全领域)、社会科技奖励、专精特新“小巨人”、制造业单项冠军、国家企业技术中心、中央预算内投资专项、超长期特别国债项目等。
近期相关科技培训:
4月9-12日深圳、4月16-19日上海|“十五五”重点课题前期研究谋划暨2025年国家科技计划项目申报和科研平台建设运行、科 研资金全过程管理使用高级研修班
4月16-19日成都|“2025年科技项目申报与科研经费管理”专题培训班
4月22—25日重庆|高价值专利布局、专利检索分析和科技成果转化高级研修班
5月21—24日杭州、6月18—21日青岛、6月25—28日南京|“十五五”重点课题前期研究谋划暨2025年国家科技计划项目申报和科研平台建设运行、科研资金全过程管理使用高级研修班
培训长期举办,如有相关需求及培训报名请及时联系: 王主任, 电 话:13426056628(同微信)
(微信扫一扫下方二维码关注微信公众号,及时了解最新科技政策消息及近期科技培训计划动态。)

本文地址: //m.fsfanyou.com/9831.html/ 转载请注明出处!