国家知识产权局|中国在共建“一带一路”国家和地区发明专利优秀案例评选结果公示
中国在共建“一带一路”国家和地区发明专利优秀案例评选结果公示
根据《国家知识产权局办公室关于征集评选中国在共建“一带一路”国家和地区发明专利优秀案例工作的通知》(国知办函外字〔2024〕619号)的规定,中国在共建“一带一路”国家和地区发明专利共评选出预获优秀案例项目10项。现予以公示,公示期为2025年3月13日至19日。
公示期间,任何单位或个人对评审结果有异议的,应当以书面形式向国家知识产权局国际合作司提出,并提供必要的证明材料。单位提出异议的,应当加盖单位公章并提供联系人、联系电话和电子邮箱;个人提出异议的,应当签署真实姓名并提供身份证明材料、有效联系电话和电子邮箱。
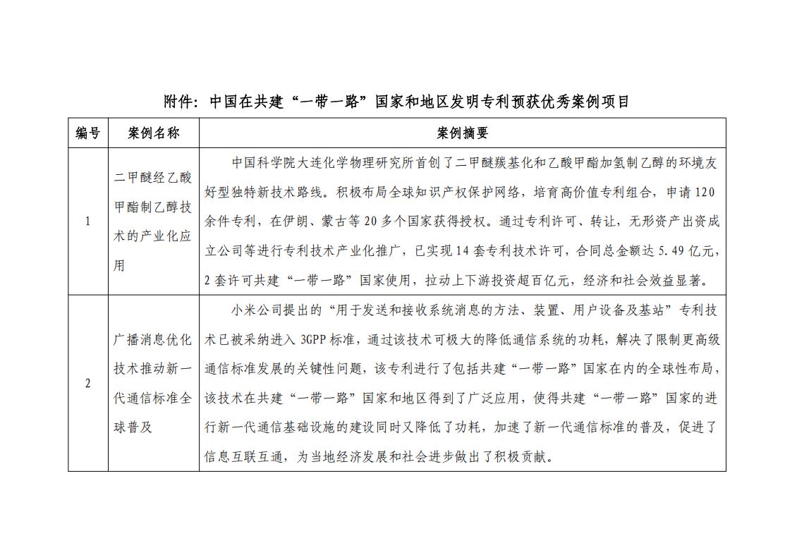
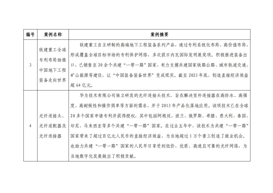
附件:中国在共建“一带一路”国家和地区发明专利预获优秀案例项目
传真:010-62019615
邮箱:ip_support@cnipa.gov.cn
国家知识产权局国际合作司
2025年3月13日





来源:国家知识产权局
单位介绍:
我单位主要从事全国赛马会老品牌网址 、国家科技计划项目申报咨询、项目战略研讨、专家考察调研、科技政策培训、企业内训等相关业务。在科技咨询领域具有很强的政府背景、行业渠道、人脉资源及专业能力,为广大科研工作者及科技型企事业单位提供专业化服务。
近期相关科技培训:
3月12-15日北京、3月19-22日成都、4月9-12日深圳、4月16-19日上海|“十五五”重点课题前期研究谋划暨2025年国家科技计划项目申报和科研平台建设运行、科研资金全过程管理使用高没研修班
3月26-29日苏州、4月16-19日成都|“2025年科技项目申报与科研经费管理”专题培训班
3月18-21日西安、4月22—25日重庆|高价值专利布局、专利检索分析和科技成果转化高级研修班
3月27-29日北京|2025年度国家级企业技术中心认定与评价指导会
如有相关需求及培训报名请及时联系: 王主任, 电 话:13426056628(同微信)
(微信扫一扫下方二维码关注微信公众号,及时了解最新科技政策消息及近期科技培训计划动态。)

本文地址: //m.fsfanyou.com/9493.html/ 转载请注明出处!
相关文章:
- 关于国家重点研发计划“场地土壤污染成因与治理技术”重点专项2021年度指南项目安排公示的通知
- 关于召开国家重点研发计划“工厂化农业关键技术与智能农机装备”重点专项2021年度项目视频答辩评审、论证会的通知
- 关于发布召开国家重点研发计划“乡村产业共性关键技术研发与集成应用”重点专项2021年度指南申报常规项目视频答辩评审会的通知
- 科技部|“农业生物种质资源挖掘与创新利用”重点专项2021年度常规项目及青年科学家项目视频答辩评审安排
- 关于召开国家重点研发计划“畜禽新品种培育与现代牧场科技创新”重点专项2021年度常规项目及青年科学家项目视频答辩评审会的通知
- 关于开展2021年度国家科技计划项目随机抽查工作的通知
