国家重点研发计划颠覆性技术创新重点专项2025年度项目申报指引
时间:2025-02-14浏览量:
国家重点研发计划颠覆性技术创新重点专项2025年度项目申报指引
国家重点研发计划颠覆性技术创新重点专项(简称“专项”)作为科技计划管理改革“试验田”,由京津冀国家技术创新中心(简称“中心”)作为承接专项具体管理的机构,创新科技攻关的组织模式和运行机制,加速培育颠覆技术创新,抢占科技战略制高点。根据本专项相关部署,现发布2025年度项目申报指引。
一、总体目标
面向经济主战场、面向国家重大需求、面向人民生命健康找方向、找问题,面向世界科技前沿找方法、找答案,开放式选拔、体系化培育战略价值突出、技术突破显著的颠覆性技术,对主流技术进行跨越式革新或对“无人区”进行开创性探索,抢先机、开赛道、占高地,催生新产业、新模式、新动能,发展新质生产力。
二、项目要求与布局
专项定位于探索型、培育型专项,不设项目或课题指南。
(一) 基本要求
1. 场景强。应用场景为经济社会中基础性、战略性产业或有潜力成为基础性、战略性产业的前瞻性场景,主要技术功能对场景技术体系具有关键支撑或方向引领作用。
2. 需求刚。拟服务的需求具有较大现实或潜在规模,且已有技术不能很好满足场景当前或未来发展的某些重要要求或基本处于空白,即存在重要需求痛点。
3. 路线深。属于理论突破的重要前沿技术或深度交叉新技术,解决需求痛点潜力显著优于已有技术或瓦解已有技术核心优势潜力巨大,并具有极高的反颠覆门槛。
4. 产权独。具有自主知识产权,且独占性强,得到广泛而充分保护,具有抢占先机并在较长时期内保持领先性竞争优势的可能。
(二) 项目布局
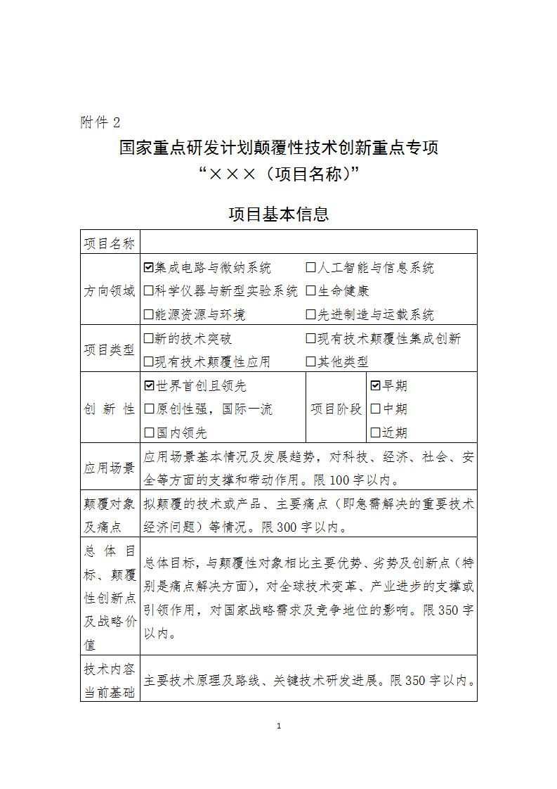
1. 重点领域。专项围绕集成电路与微纳系统、人工智能与信息系统、科学仪器与新型实验系统、生命健康、能源资源与环境、先进制造与运载系统等重要领域,选拔和培育各类颠覆性技术,并聚焦若干战略赛道、高地进行集中布局,打造点线面体技术体系。
2. 梯度布局。专项采取育种、育苗、育材梯度布局项目。早期“育种”技术即基础研究初步完成,需在小试规模探索技术实现条件的项目。中期“育苗”技术即需进行中试放大和工程化研发的项目。近期“育材”技术即需结合具体应用场景进行技术优化的项目。
每个项目每期一般不超过2年。
三、申报资格要求
1. 申报单位条件。项目牵头申报单位、参与单位应为中国大陆境内注册的科研院所、高等学校和企业等(以下简称内地单位),或由内地与香港、内地与澳门科技合作委员会协商确定的港澳科研单位,应具有独立法人资格;有较强的科研能力和条件,运行管理规范;诚信状况良好,无在惩戒执行期内的科研严重失信行为记录和相关社会领域信用“黑名单”记录。
2. 项目负责人条件。项目负责人无学历、职称、年龄限制,但应具有与项目任务要求相匹配的能力与精力。项目负责人应为该项目主体研究思路的提出者和实际主持研究的科技人员。受聘于内地单位的外籍科学家及港澳台地区科学家可作为项目负责人。港澳地区申报人员应爱国爱港、爱国爱澳。
3. 限项要求。项目及课题负责人在其他国家科技计划达到限项数量后仍可承担本专项项目,但同时承担本专项项目一般不超过一项。
四、申报与管理流程
中心组建颠覆性技术创新网络,采取开放发现、常态选拔、及时立项、动态优化、滚动支持等机制实施专项。
1. 申报渠道。中心与广州颠覆性技术创新中心、上海颠覆性技术创新中心等网络核心,常年多触角、多渠道发现项目,包括但不限于以下方式。
(1) 主动发掘。从文献、其他重点专项及科技计划重大创新项目、重大科技进展榜单、学术会议、成果报道信息等途径主动寻找有颠覆性潜力项目。
(2) 公开征集。通过发布申报指引等方式常态化广泛公开征集项目建议。
(3) 大赛选拔。通过全国颠覆性技术创新大赛和其他高水平大赛选拔高价值项目。
(4) 节点推荐。顶尖科学家、知名风险投资基金及其他优秀项目组织单位等网络节点推荐高水平成果。
(5) 部门推荐。各省、自治区、直辖市、计划单列市及新疆生产建设兵团科技厅(委、局),国务院有关部门科技主管司局等科技管理部门推荐优质项目。
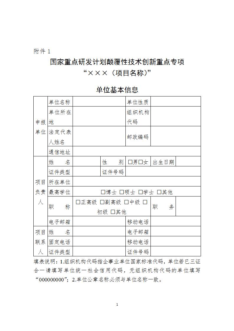
2. 项目申报。专项采取“线下辅导+正式申报”的方式申请,“线下辅导”即项目单位通过中心项目征集专属邮箱(dipa@jingjinji.cn)提交单位基本信息、项目基本信息,中心进行初筛;中心对通过初筛项目进行迭代优化式论证,项目团队根据论证进度提交相关材料,中心与项目团队共同对通过论证的项目形成项目建议书,经综合评议后形成候选项目,建立候选项目库。“正式申报”即中心组织入库项目在国科管系统提交正式项目申报材料。
3. 项目立项。中心及网络核心与入库项目团队商议定制化支持方案,对接地方、社会资源及时启动实施。中心结合国家战略部署、经济社会发展需求、对未来引领作用等因素,从入库项目中进一步遴选专项立项项目,一般每季度立项一批(重大项目随时立项)。中心下达立项通知,组织立项项目承担单位通过国科管系统填报任务书,并在签署后按照节点拨付项目经费。
4. 过程管理。项目实行节点检查、动态优化“里程碑”式管理。中心及网络核心安排项目专员深度参与项目执行,全面了解项目研究进展情况,协调解决实施中问题,对接项目发展所需资源。在每一节点进行检查和研讨,持续优化实施方案,对无法继续推进或战略价值降低项目及时终止。
5. 项目验收。项目执行期满后或提前完成任务时,中心根据确定的目标和任务,采用直接验证、同行评议、第三方评估和测试、用户评价等方式进行验收。对在转化及应用方面取得重大进展的,可简化验收程序。对于能够证明确因技术探索性强,科研人员已经履行了勤勉尽责义务仍不能实现预期目标的项目,亦可通过验收。
6. 滚动支持。对进展顺利、战略价值高的项目,中心可在完成本期任务后给予滚动支持。对取得较大进展的重大项目,可提前启动滚动支持。
7. 免责机制。建立以鼓励创新、宽容失败、最大限度管控风险为主导的免责机制。在推进颠覆性技术创新工作过程中,在没有违反法律法规和国家政策等禁止性规定、没有谋取私利、勤勉尽责的前提下,如项目失败,相关责任主体可予以免责。
五、联系方式
1. 京津冀国家技术创新中心
地 址:北京市海淀区东升科技园北街6号院9号楼
联系人:刘希言、李锋铭
邮 箱:dipa@jingjinji.cn
电 话:010-60976516/60976526
2. 广州颠覆性技术创新中心
地址:广州市黄埔区中新知识城粤港澳大湾区纳米创新产业集聚区纳米谷一期2号楼3楼
联系人:杨磊、刘玉峰
邮 箱:dipa.gz@jingjinji.cn
电 话:020-82099819
3. 上海颠覆性技术创新中心
地址:上海市闵行区田林路888号上海科技绿洲6期42号楼4楼
联系人:孙菡聪、金安
邮 箱:dipa.sh@jingjinji.cn
电 话:021-52270905(分机号:815)
4. 监督办公室
地 址:北京市海淀区东升科技园北街6号院9号楼
联系人:蔡瑾
邮 箱:dipa.so@jingjinji.cn
电 话:010-60976586
京津冀国家技术创新中心
2025年2月13日



来源:京津冀国家技术创新中心
单位介绍:
我单位主要从事全国赛马会老品牌网址 、国家科技计划项目申报咨询、项目战略研讨、专家考察调研、科技政策培训、企业内训等相关业务。在科技咨询领域具有很强的政府背景、行业渠道、人脉资源及专业能力,为广大科研工作者及科技型企事业单位提供专业化服务。
近期相关科技培训:
3月12-15日北京、3月19-22日成都、4月9-12日深圳、4月16-19日上海|“十五五”重点课题前期研究谋划暨2025年国家科技计划项目申报和科研平台建设运行、科研资金全过程管理使用高没研修班
3月18-21日西安、4月22—25日重庆|高价值专利布局、专利检索分析和科技成果转化高级研修班
3月27-29日北京|2025年度国家级企业技术中心认定与评价指导会
如有相关需求及培训报名请及时联系: 王主任, 电 话:13426056628(同微信)
(微信扫一扫下方二维码关注微信公众号,及时了解最新科技政策消息及近期科技培训计划动态。)

本文地址: //m.fsfanyou.com/9307.html/ 转载请注明出处!
相关文章:
- 关于国家重点研发计划“场地土壤污染成因与治理技术”重点专项2021年度指南项目安排公示的通知
- 关于召开国家重点研发计划“工厂化农业关键技术与智能农机装备”重点专项2021年度项目视频答辩评审、论证会的通知
- 关于发布召开国家重点研发计划“乡村产业共性关键技术研发与集成应用”重点专项2021年度指南申报常规项目视频答辩评审会的通知
- 科技部|“农业生物种质资源挖掘与创新利用”重点专项2021年度常规项目及青年科学家项目视频答辩评审安排
- 关于召开国家重点研发计划“畜禽新品种培育与现代牧场科技创新”重点专项2021年度常规项目及青年科学家项目视频答辩评审会的通知
- 关于开展2021年度国家科技计划项目随机抽查工作的通知
