关于2023年度国家发展和改革委员会优秀研究成果获奖名单的公示
关于2023年度国家发展和改革委员会优秀研究成果获奖名单的公示
国家发展改革委机关、直属和联系单位学术委员会,各省、自治区、直辖市及计划单列市、副省级省会城市、新疆生产建设兵团发展改革委学术委员会:
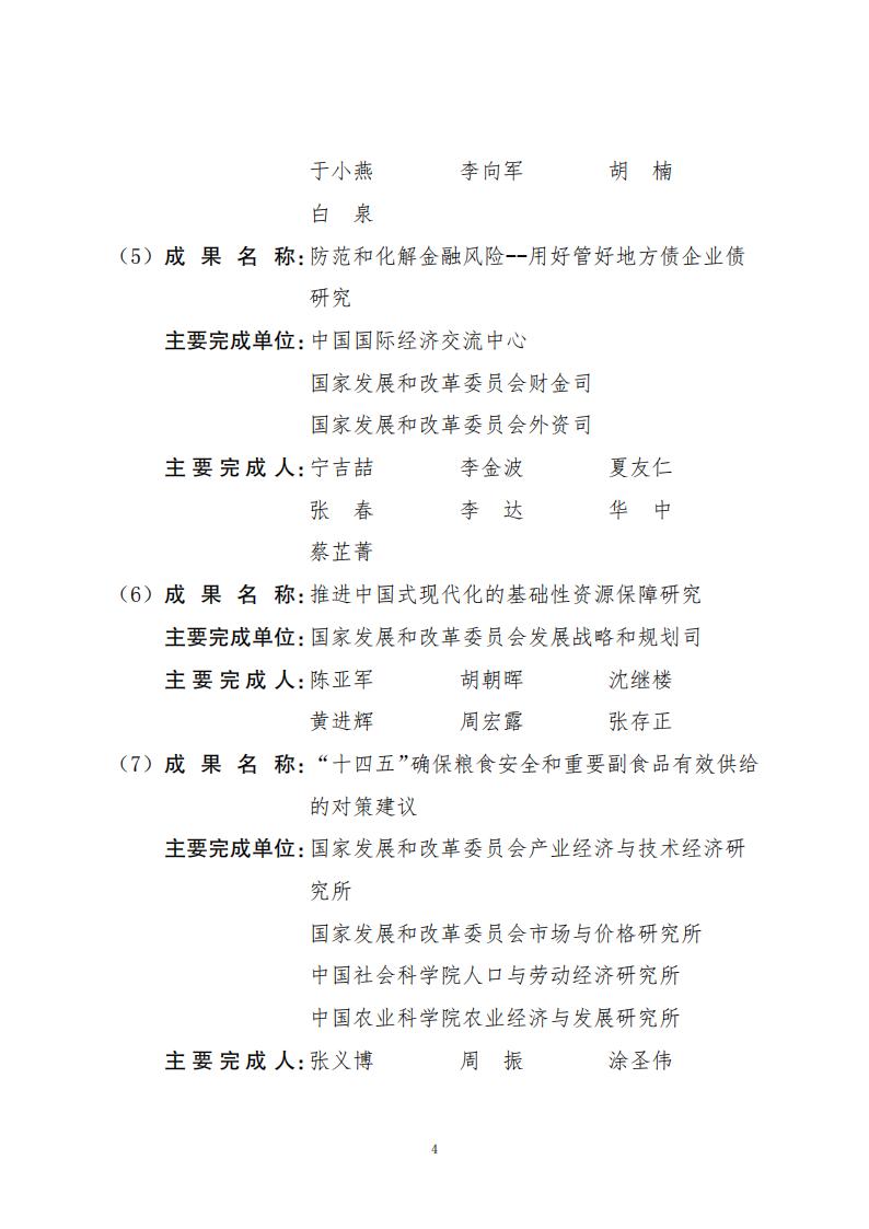
国家发展和改革委员会学术委员会于2024年10月18日召开四届十次会议,审议通过2023年度国家发展和改革委员会优秀研究成果53项,其中一等奖4项、二等奖19项、三等奖30项。自公示之日起一个月内如有异议,请以书面形式向国家发展和改革委员会学术委员会办公室提出。
附件:2023年度国家发展和改革委员会优秀研究成果获奖名单
国家发展和改革委员会学术委员会
2024年10月31日















来源: 国家发展和改革委员会学术委员会
单位介绍:
我单位主要从事全国赛马会老品牌网址 、国家科技计划项目申报咨询、项目战略研讨、专家考察调研、科技政策培训、企业内训等相关业务。在科技咨询领域具有很强的政府背景、行业渠道、人脉资源及专业能力,为广大科研工作者及科技型企事业单位提供专业化服务。
近期相关科技培训:
11月13-16日成都|科技计划管理改革暨国家科技计划项目申报和科研平台建设运行、科研资金全过程管理使用高级研修班
11月6-9日西安、11月20-23日苏州|科技项目申报与科研平台建设运行、经费使用管理、综合绩效评价专题培训班
11月26-29日杭州、12月11-14日北京、12月18-21日广州|科技计划管理改革暨国家科技计划项目申报和科研平台建设运行、科研资金全过程管理使用高级研修班
11月20-23日厦门|科技创新方法赋能高价值专利布局、科技成果转化与科技奖励高级研修班
如有相关需求及培训报名请及时联系: 王主任, 电 话:13426056628(同微信)
(微信扫一扫下方二维码关注微信公众号,及时了解最新科技政策消息及近期科技培训计划动态。)

本文地址: //m.fsfanyou.com/8508.html/ 转载请注明出处!
