国家知识产权局|关于公布2024年度知识产权信息服务“十佳案例”和“优秀案例”的通知
国家知识产权局办公室关于公布2024年度知识产权信息服务“十佳案例”和“优秀案例”的通知
各省、自治区、直辖市和新疆生产建设兵团知识产权局:
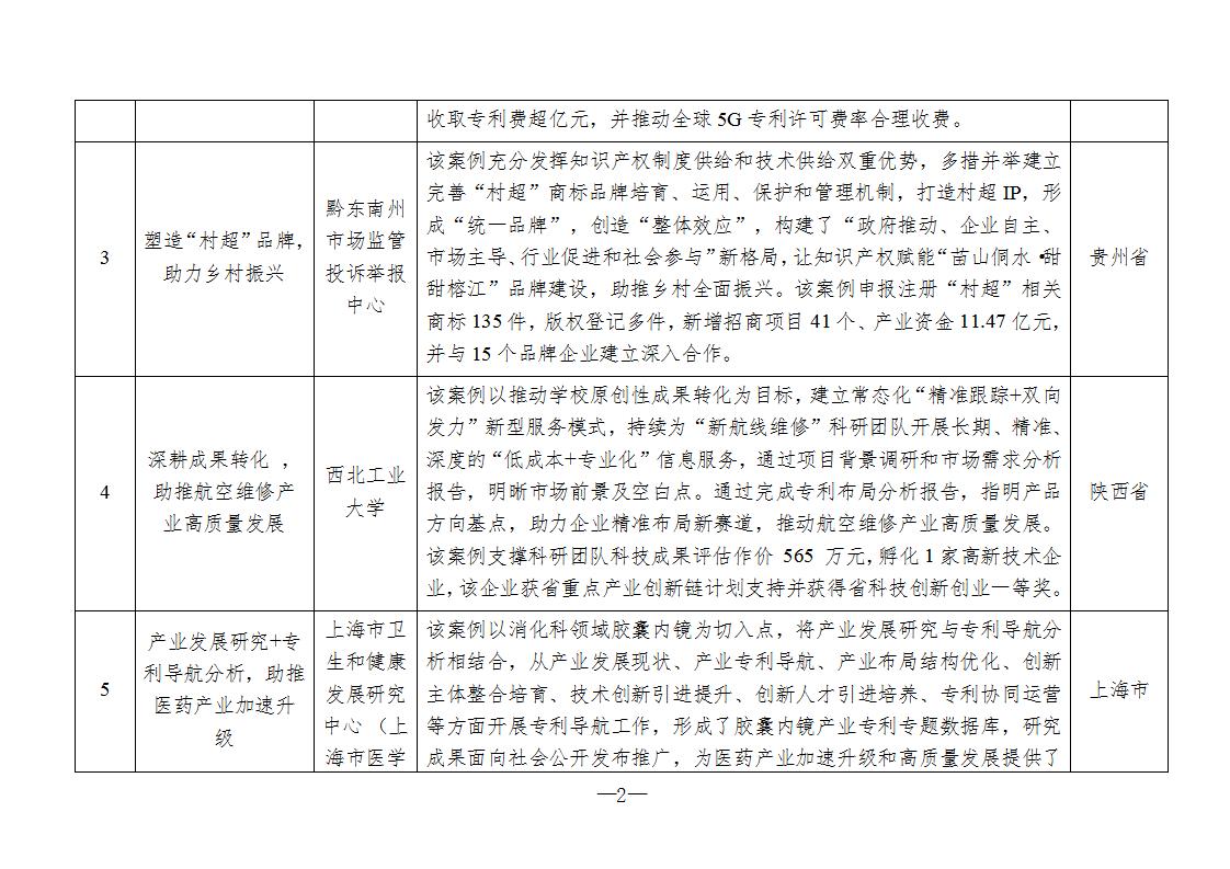
为充分发挥知识产权公共服务优秀实践的典型示范作用,总结和推广知识产权公共服务先进经验,按照《国家知识产权局办公室关于征集遴选2024年度知识产权信息服务优秀案例的通知》(国知办函服字〔2024〕608号),我局组织开展了案例征集和评选工作。
各省级知识产权局精心组织、积极申报,报送案例总数创历年新高。为全面展现知识产权公共服务在聚焦重点工作、服务发展大局中的新担当、新作为,充分展示各级各类知识产权公共服务机构的新实践、新成效,我局遴选出10个服务成效突出且具有复制推广价值的案例作为“十佳案例”以及15个服务方式新颖且服务成效明显的案例作为 “优秀案例”,现予以公布。
请各省级知识产权局加强案例宣传推广,积极组织本地区知识产权公共服务机构开展交流学习,借鉴先进经验,有效拓宽服务渠道、创新服务形式、丰富服务内容,全面提升知识产权公共服务效能。
国家知识产权局办公室
2024年9月29日










来源: 国家知识产权局
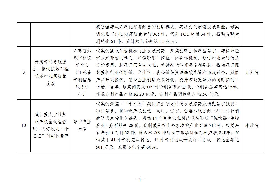
单位介绍:
我单位主要从事全国赛马会老品牌网址 、国家科技计划项目申报咨询、项目战略研讨、专家考察调研、科技政策培训、企业内训等相关业务。在科技咨询领域具有很强的政府背景、行业渠道、人脉资源及专业能力,为广大科研工作者及科技型企事业单位提供专业化服务。
近期相关科技培训:
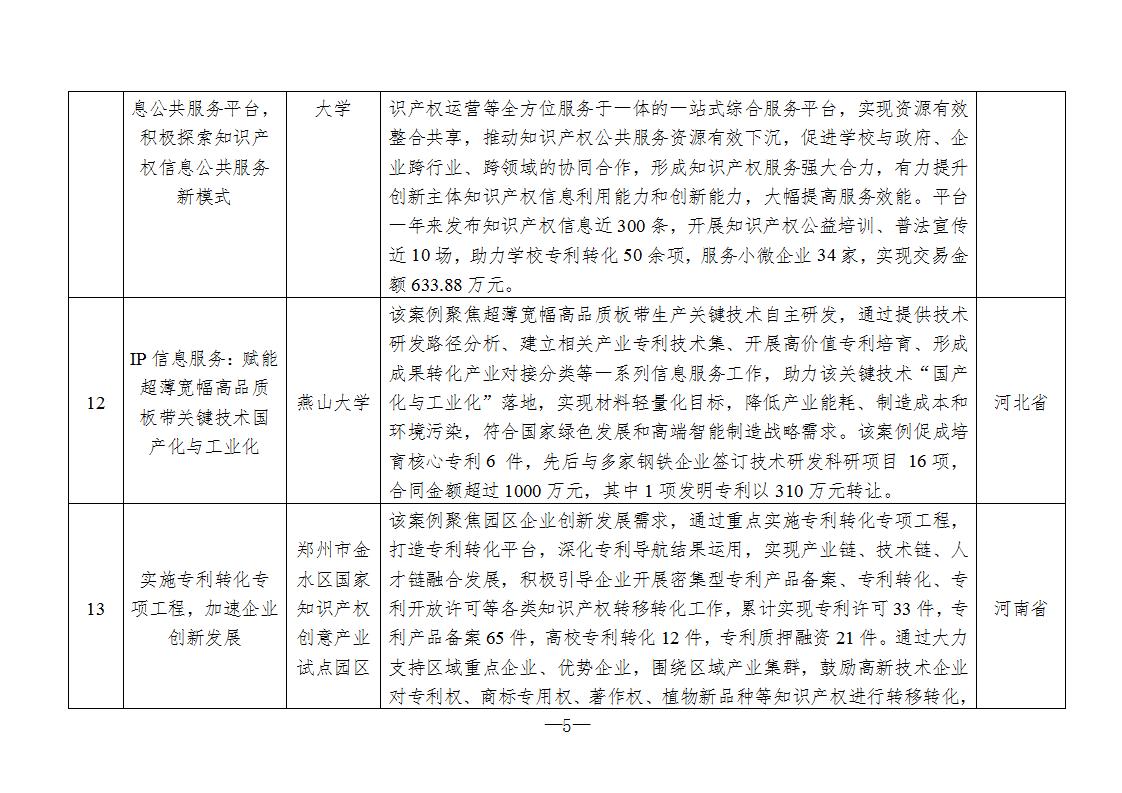
10月23-26日深圳、11月13-16日成都|国家科技计划项目申报和科研平台建设运行、科研资金全过程管理使用高级研修班
11月6-9日西安、11月20-23日苏州|科技项目申报与科研平台建设运行、经费使用管理、综合绩效评价专题培训班
10月22-25日长沙、11月20-23日厦门|科技创新方法赋能高价值专利布局、科技成果转化与科技奖励高级研修班
10月23-26日成都|科技成果转移、转化与科技奖励申报操作实务研修班
如有相关需求及培训报名请及时联系: 王主任, 电 话:13426056628(同微信)
(微信扫一扫下方二维码关注微信公众号,及时了解最新科技政策消息及近期科技培训计划动态。)

本文标签:知识产权
本文地址: //m.fsfanyou.com/8346.html/ 转载请注明出处!
