国家发改委|关于组织申报第二批绿色低碳先进技术示范项目的通知
时间:2024-09-20浏览量:
国家发展改革委办公厅关于组织申报第二批绿色低碳先进技术示范项目的通知
发改办环资〔2024〕759号
国务院国资委办公厅,各省、自治区、直辖市及计划单列市、新疆生产建设兵团发展改革委:
为贯彻落实《中共中央、国务院关于加快经济社会发展全面绿色转型的意见》有关部署,按照《绿色低碳先进技术示范工程实施方案》(发改环资〔2023〕1093号)工作要求,现启动第二批绿色低碳先进技术示范项目申报工作。
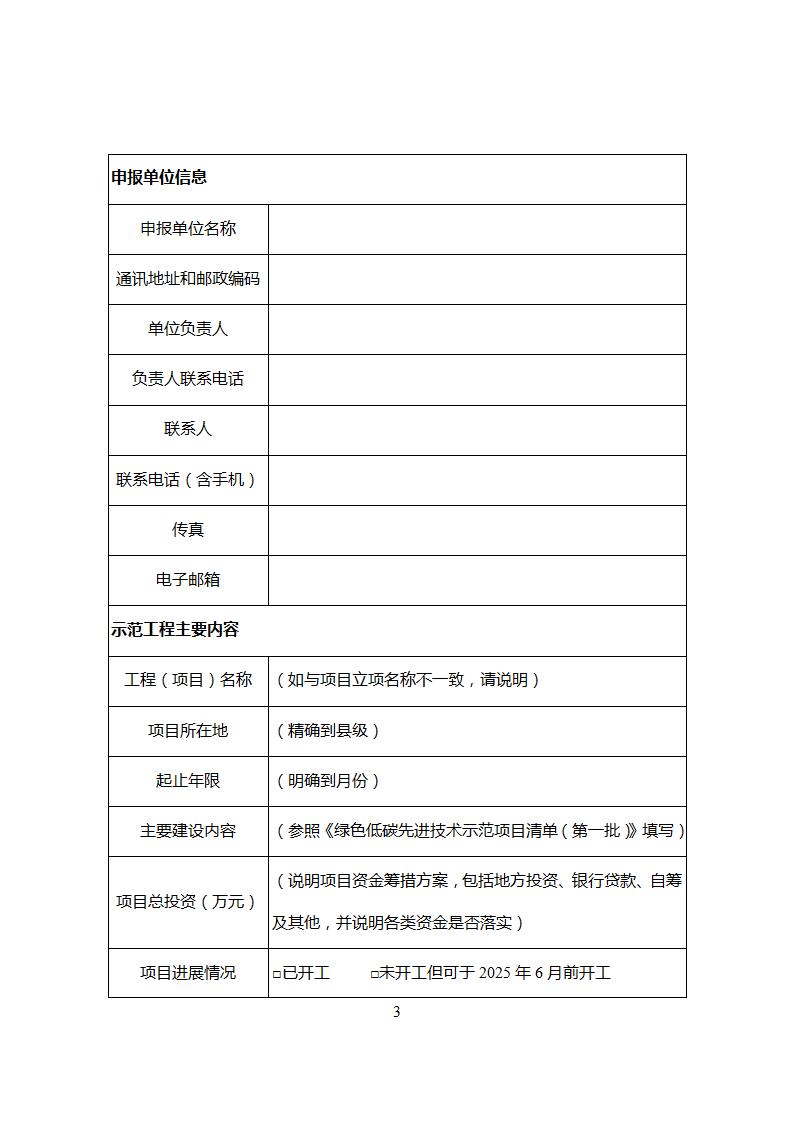
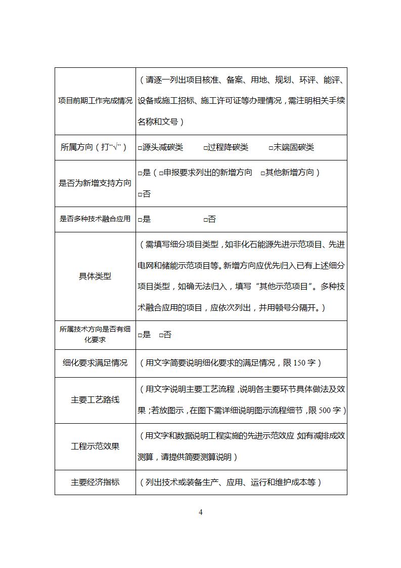
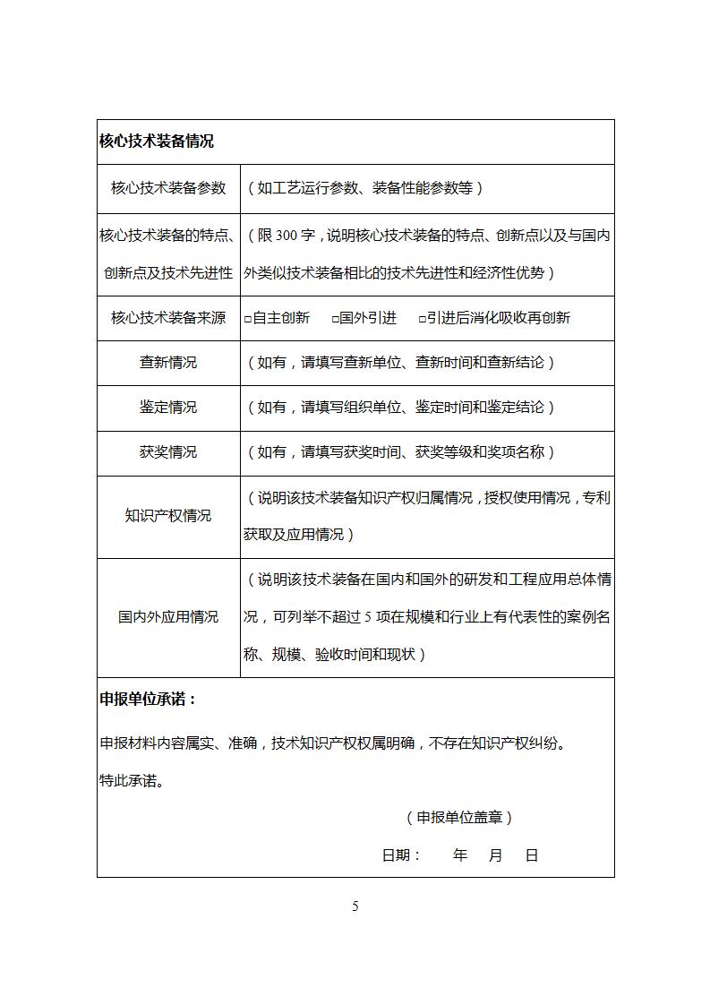
一、为指导地方和企业做好申报工作,我委会同有关部门制定了《绿色低碳先进技术示范项目申报要求》(附件1)。申报项目须满足相关申报要求,并规范填写项目申报表(附件2)。
二、请各地区发展改革委会同本地区有关部门组织开展第二批示范项目申报工作,报送数量原则上不超过10个。中央企业申报项目由国务院国资委负责汇总报送。
三、请各地区发展改革委、国务院国资委于2024年10月11日前将推荐项目汇总表(附件3)及各项目申报表报送至国家发展改革委(环资司)。
附件:1.绿色低碳先进技术示范项目申报要求
2.绿色低碳先进技术示范项目申报表
3.推荐项目汇总表
2.绿色低碳先进技术示范项目申报表
3.推荐项目汇总表
国家发展改革委办公厅
2024年9月11日

















来源: 国家发展改革委
单位介绍:
我单位主要从事全国赛马会老品牌网址 、国家科技计划项目申报咨询、项目战略研讨、专家考察调研、科技政策培训、企业内训等相关业务。在科技咨询领域具有很强的政府背景、行业渠道、人脉资源及专业能力,为广大科研工作者及科技型企事业单位提供专业化服务。
近期相关科技培训:
9月24-26日重庆|面向新质生产力的国家科技计划项目申报和科研平台建设运行、科研资金全过程管理使用高级研修班
9月25-28日上海|科技项目申报与科研平台建设运行、经费使用管理、综合绩效评价专题培训班
10月23-26日深圳、11月13-16日成都|国家科技计划项目申报和科研平台建设运行、科研资金全过程管理使用高级研修班
10月22-25日长沙、11月20-23日厦门|科技创新方法赋能高价值专利布局、科技成果转化与科技奖励高级研修班
10月23-26日成都|科技成果转移、转化与科技奖励申报操作实务研修班
如有相关需求及培训报名请及时联系: 王主任, 电 话:13426056628(同微信)
(微信扫一扫下方二维码关注微信公众号,及时了解最新科技政策消息及近期科技培训计划动态。)

本文地址: //m.fsfanyou.com/8219.html/ 转载请注明出处!
