工信部|关于组织开展2024年“5G+工业互联网”融合应用先导区试点工作的通知
工业和信息化部办公厅关于组织开展2024年“5G+工业互联网”融合应用先导区试点工作的通知
工信厅信管函〔2024〕336号
各省、自治区、直辖市及计划单列市、新疆生产建设兵团工业和信息化主管部门,各省、自治区、直辖市通信管理局:
为深入实施工业互联网创新发展战略,加快推进“5G+工业互联网”高质量发展,按照《工业和信息化部办公厅关于印发〈“5G+工业互联网”融合应用先导区试点工作规则(暂行)〉〈“5G+工业互联网”融合应用先导区试点建设指南〉的通知》(工信厅信管〔2023〕66号)有关要求,现组织开展2024年“5G+工业互联网”融合应用先导区(以下简称先导区)试点工作。有关事项通知如下:
一、试点内容
按照《“5G+工业互联网”融合应用先导区试点建设指南》有关要求,聚焦发展政策、基础设施、行业应用、产业生态、公共服务等方面的建设重点组织开展先导区试点。
二、工作规则
按照《“5G+工业互联网”融合应用先导区试点工作规则(暂行)》有关要求,先导区试点以城市(地级及以上城市)为单位进行申报,地域相近、优势互补的城市可联合申报,工作流程主要包括申报、评审、批复、跟踪评价等环节。
三、基本要求
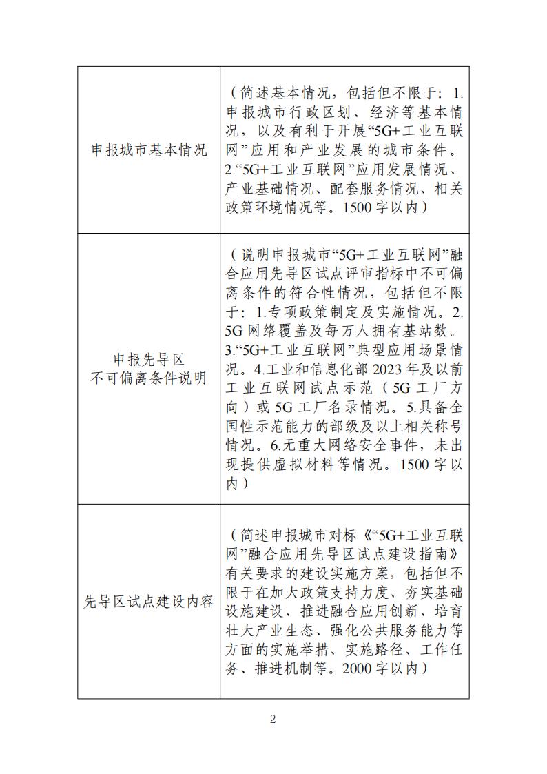
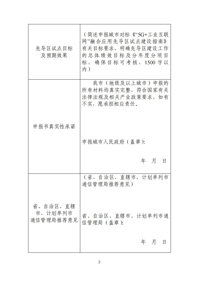
(一)方案材料。先导区试点申报方案材料包括但不限于先导区试点工作方案及相关支撑证明材料。有关要求参照“5G+工业互联网”融合应用先导区试点评审指标(2023年版)。
(二)申请报送。请申报单位于2024年9月30日前将申报表(见附件)、方案材料纸质版(一式五份)和电子版光盘(同步发至邮箱:gyhlw@miitcntc.org.cn)报送至工业和信息化部(信息通信管理局)。
(三)组织评审。工业和信息化部组织专家进行评审以及现场考察。
(四)公示发布。工业和信息化部将遴选出的2024年先导区试点进行公示、发布。
四、联系方式
联 系 人:陈雄华 010-66026339/18610140409
邮寄联系人:王 晨 010-88505527/18610399417
附件:“5G+工业互联网”融合应用先导区试点申报表
工业和信息化部办公厅
2024年8月29日




来源: 工业和信息化部
单位介绍:
我单位主要从事全国赛马会老品牌网址 、国家科技计划项目申报咨询、项目战略研讨、专家考察调研、科技政策培训、企业内训等相关业务。在科技咨询领域具有很强的政府背景、行业渠道、人脉资源及专业能力,为广大科研工作者及科技型企事业单位提供专业化服务。
近期相关科技培训:
9月11-13日南京、9月24-26日重庆|面向新质生产力的国家科技计划项目申报和科研平台建设运行、科研资金全过程管理使用高级研修班
9月25-28日上海|科技项目申报与科研平台建设运行、经费使用管理、综合绩效评价专题培训班
10月23-26日成都|科技成果转移、转化与科技奖励申报操作实务研修班
如有相关需求及培训报名请及时联系: 王主任, 电 话:13426056628(同微信)
(微信扫一扫下方二维码关注微信公众号,及时了解最新科技政策消息及近期科技培训计划动态。)

本文地址: //m.fsfanyou.com/8114.html/ 转载请注明出处!
