科技部国际合作司关于征集中国—黑山科技合作委员会第四届例会交流项目的通知
科技部国际合作司关于征集中国—黑山科技合作委员会第四届例会交流项目的通知
各有关单位:
根据《中华人民共和国政府和黑山政府科学技术合作协定》及《中华人民共和国和黑山科学技术合作委员会第四届例会议定书》,经中黑双方工作层沟通,双方于近期联合征集第四届例会交流项目。
一、申报要求
1. 合作项目领域应符合国家科技发展政策、规划。
2. 合作项目应于两年内执行完毕或取得阶段性成果。
3. 对于被列入本届例会议定书的人员交流项目,两国科技主管部门将共同资助合作双方在项目执行期内进行一次互访。项目所需其他经费由项目执行单位自筹。
4. 中黑双方执行单位应已就交流项目合作事宜达成一致,并签署中文版和英文(或黑山文)版合作协议或合作意向书。
二、申报办法
1. 中国科技部和黑山教育、科学和创新部分别发布征集通知,中黑双方项目合作单位须向各自科技主管部门提交申请材料。单方申报的项目无效。双方提交材料的项目英文名称、中外合作单位和项目申请人必须一致。
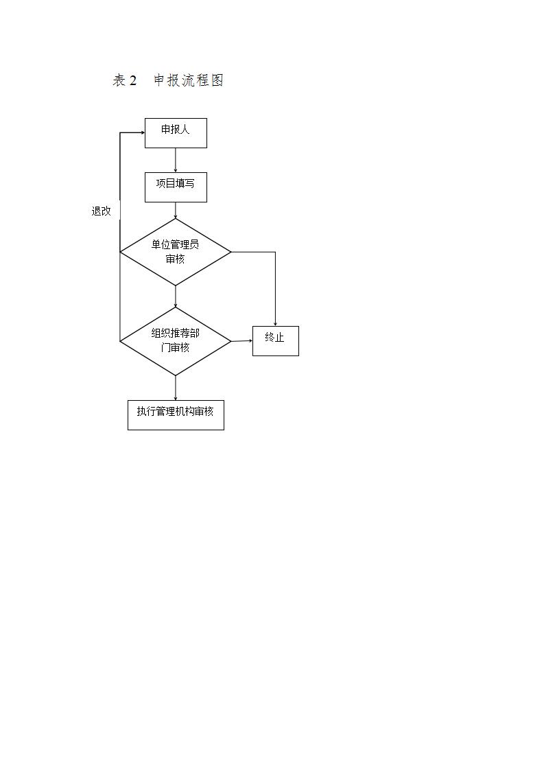
2. 中方项目申报通过政府间科技交流项目管理平台(以下简称“管理平台”)进行申报。网址为http://step.cstec.org.cn/。申报单位在管理平台注册账号,经组织推荐部门审核后,可进行项目申报(具体线上申报流程见附件)。
3. 组织推荐部门可联系中国科学技术交流中心申请账号,登录后在线对申报材料进行审核。
三、项目申报及发布项目执行通知时间
1.申报起止日期为2024年8月30日至2024年9月30日(以组织推荐部门提交时间为准)。
2. 中方将适时通过管理平台发送“项目执行通知”至组织推荐部门及申报单位。
四、资助方式
对于批准立项的交流项目,两国科技主管部门将共同资助合作双方在项目执行期内进行互访交流。中方项目资助标准约11万元,具体资助额度将在立项后通知。项目经费支出科目主要包括出访国际旅费、接待外方来华食宿费以及项目执行实际所需的其他费用。中国科技部将在项目执行单位提供增值税普通发票后,一次性拨付经费。
五、联系方式
1. 中方联系人:
科技部国际合作司 段予莹(政策咨询)
电 话:010-58881370
中国科学技术交流中心欧亚处 许大伟(材料报送)
电话:010-68598029,68515510
电邮:xudw@cstec.org.cn
2. 黑方联系人:
黑山教育、科学和创新部国际合作司高级顾问Lidija Vukčević女士
电话:+382 20 405 344
电邮:lidija.vukcevic@mpni.gov.me
黑山教育、科学和创新部国际合作司高级顾问Ivana Lagator女士
电话:+382 20 405 326
电邮:ivana.laqator@mpni.gov.me



来源:科技部
单位介绍:
我单位主要从事全国赛马会老品牌网址 、国家科技计划项目申报咨询、项目战略研讨、专家考察调研、科技政策培训、企业内训等相关业务。在科技咨询领域具有很强的政府背景、行业渠道、人脉资源及专业能力,为广大科研工作者及科技型企事业单位提供专业化服务。
近期相关科技培训:
9月11-13日南京、9月24-26日重庆|面向新质生产力的国家科技计划项目申报和科研平台建设运行、科研资金全过程管理使用高级研修班
9月25-28日上海|科技项目申报与科研平台建设运行、经费使用管理、综合绩效评价专题培训班
8月14-17日苏州|高价值专利布局、专利检索分析及科技成果转化运用能力提升培训班
8月14-17日银川 |知识产权运营管理与科技成果转移、转化操作实务能力提升班
如有相关需求及培训报名请及时联系: 王主任, 电 话:13426056628(同微信)
(微信扫一扫下方二维码关注微信公众号,及时了解最新科技政策消息及近期科技培训计划动态。)

本文地址: //m.fsfanyou.com/8067.html/ 转载请注明出处!
相关文章:
- 关于国家重点研发计划“场地土壤污染成因与治理技术”重点专项2021年度指南项目安排公示的通知
- 关于召开国家重点研发计划“工厂化农业关键技术与智能农机装备”重点专项2021年度项目视频答辩评审、论证会的通知
- 关于发布召开国家重点研发计划“乡村产业共性关键技术研发与集成应用”重点专项2021年度指南申报常规项目视频答辩评审会的通知
- 科技部|“农业生物种质资源挖掘与创新利用”重点专项2021年度常规项目及青年科学家项目视频答辩评审安排
- 关于召开国家重点研发计划“畜禽新品种培育与现代牧场科技创新”重点专项2021年度常规项目及青年科学家项目视频答辩评审会的通知
- 关于开展2021年度国家科技计划项目随机抽查工作的通知
