财政部 工信部|关于进一步支持专精特新中小企业高质量发展的通知
财政部 工业和信息化部关于进一步支持专精特新中小企业高质量发展的通知
财建〔2024〕148号
各省、自治区、直辖市、计划单列市财政厅(局)、中小企业主管部门,新疆生产建设兵团财政局、工业和信息化局:
为深入贯彻习近平总书记关于“激发涌现更多专精特新中小企业”的重要指示精神,落实党中央、国务院决策部署,财政部、工业和信息化部(以下称两部门)通过中央财政资金进一步支持专精特新中小企业高质量发展,为加快推进新型工业化、发展新质生产力、完善现代化产业体系提供有力支撑。现将有关事项通知如下:
一、工作目标
深入贯彻习近平总书记重要指示批示精神,围绕科技创新与产业创新相结合,培优企业与做强产业相结合,通过中央财政资金引导和带动,充分发挥地方主动性和积极性,进一步提升专精特新中小企业创新能力和专业化水平,增强产业链配套能力,加大对专精特新中小企业培育赋能,发挥专精特新“小巨人”企业(以下称“小巨人”企业)示范引领作用,促进更多中小企业专精特新发展。
2024—2026年,聚焦重点产业链、工业“六基”及战略性新兴产业、未来产业领域(以下称重点领域),通过财政综合奖补方式,分三批次重点支持“小巨人”企业高质量发展。2024年首批先支持1000多家“小巨人”企业,以后年度根据实施情况进一步扩大支持范围。
二、支持内容
通过中央财政资金引导和带动,深化上下联动、央地协同,增强政策实效性、培育系统性和服务精准性,提升专精特新中小企业补链强链作用,增强产业链配套能力。中央财政资金将支持重点领域的“小巨人”企业打造新动能、攻坚新技术、开发新产品(以下称“三新”)、强化产业链配套能力(以下称“一强”),同时支持地方加大对专精特新中小企业培育赋能:
一是支持“小巨人”企业围绕“三新”加大科技创新投入,不断夯实企业立身之本。即打造新动能,从人才、组织机构、设备条件等方面,加强企业创新能力建设,打造创新团队;攻坚新技术,突破关键核心技术,产生原创性、颠覆性科技创新成果;开发新产品,以科技创新引领产业创新,加快科技成果向现实生产力转移转化。
二是支持“小巨人”企业围绕“一强”提升协作配套能力,不断夯实产业基础支撑。即围绕重点领域龙头企业产业链供应链需求,加大产业化投入,着力提升产业链供应链韧性和安全水平。
三是支持地方探索对专精特新中小企业培育赋能,不断夯实服务体系。即鼓励地方因地制宜、因企施策,推出针对性强、实用性高、精准有效的培育赋能举措,积极培育专精特新中小企业。支持地方重点向“小巨人”企业提供规范化、标准化的管理诊断、人才培训、质量诊断等培育赋能服务,助力企业形成诊断评估、对标对表、改进提升的持续跃迁。鼓励地方立足产业特点,兼顾小型微型企业创业创新基地、中小企业特色产业集群、中小企业公共服务平台建设,加大体制机制创新,探索建设以技术支持、成果转化、资金对接、企业孵化、产业融通等为主要功能的专精特新赋能体系。
三、组织实施
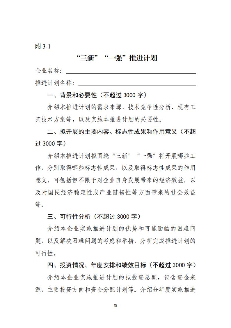
(一)组织申报。两部门将根据各省份(含兵团,下同)规模以上工业中小企业数量、“小巨人”企业数量,结合各省份专精特新中小企业培育绩效情况,并综合考虑区域发展基础差异,统筹分配拟支持“小巨人”企业名额。各省级中小企业主管部门会同财政部门,聚焦重点领域,组织企业申报。申请企业须为有效期内的“小巨人”企业,且未在上交所、深交所、北交所,以及境外公开发行股票,须提出“三新”、“一强”推进计划(以下称推进计划)。推进计划可覆盖“三新”、“一强”单个或多个方面,须分别提出绩效目标,投资总额需超过2000万元。
(二)遴选推荐企业。各省级中小企业主管部门会同财政部门,统筹考虑企业条件及推进计划,制定可量化可考核的统一遴选标准,遴选确定推荐支持的“小巨人”企业。对在上一轮财政支持专精特新中小企业高质量发展政策(财建〔2021〕2号文)中已获得支持的“小巨人”企业不再重复支持。
(三)编报方案。各省级中小企业主管部门会同财政部门,统一编制《XX省份第X批支持专精特新“小巨人”企业工作实施方案》(以下称《实施方案》,模板详见附件)。按程序将《实施方案》联合上报两部门。相关佐证材料留存备查。
(四)确定支持对象并批复实施方案。工业和信息化部牵头组织对各省份《实施方案》进行审核,重点审核推荐支持的“小巨人”企业是否符合支持条件(包括是否为有效期内的“小巨人”企业、是否在上一轮支持政策中获得支持、是否已公开发行股票、是否符合重点领域要求等),推进计划是否符合“三新”、“一强”(包括是否聚焦“三新”、“一强”,是否合理可行,是否清晰具体,是否具有强链补链稳链作用等),并对实施方案有关内容提出审核意见。剔除审核不通过的“小巨人”企业后,将按程序向社会公示,确定中央财政奖补支持的“小巨人”企业名单。省级中小企业主管部门会同财政部门,按审核意见对《实施方案》进行修改完善,并按程序报送至两部门备案,由工业和信息化部会同财政部予以批复。
(五)实施推进。省级中小企业主管部门会同财政部门按照两部门批复的《实施方案》,制定实施管理办法,组织推进实施。获得支持的“小巨人”企业,需围绕提出的“三新”、“一强”推进计划,用好奖补资金,扎实推进;省级中小企业主管部门应按照要求,具体负责专精特新中小企业培育赋能。企业提出的推进计划原则上不能调整,受经营环境变化确需调整的,需报经省级中小企业主管部门和财政部门审核同意,且调整后的推进计划投资额、绩效目标等不得降低。
(六)绩效评价。省级中小企业主管部门会同财政部门,对企业推进计划完成情况、投资情况、资金拨付使用情况等组织开展年度绩效评价,明确绩效评价等次,以及继续支持的“小巨人”企业(仍通过可量化可考核的统一标准择优确定),评价结果与后续奖补资金安排挂钩。各省级中小企业主管部门会同财政部门于每年4月30日前将年度绩效评价有关情况报两部门,两部门组织抽查检查。对于抽查检查中发现问题的,由有关省级中小企业主管部门会同财政部门组织落实整改。工业和信息化部于实施期结束后组织绩效评价,财政部按照绩效评价结果进行财政奖补资金清算。
四、资金安排
(一)奖补标准。新一轮专精特新中小企业奖补政策拟沿用此前奖补标准,即按照每家企业连续支持三年,每家企业合计600万元测算对地方的奖补数额。
(二)资金分配。工业和信息化部根据审核通过的“小巨人”企业数量,按奖补标准提出资金安排建议。财政部按照预算管理的有关规定,依据工业和信息化部的资金安排建议或绩效评价结果,按程序安排奖补资金,切块下达到省级财政部门。每批次奖补资金分两次下达,实施期初下达50%,实施期末根据绩效评价情况下达剩余资金。其中,对推进计划投资总额未达2000万元的企业,收回资金;对推进计划投资总额达2000万元以上但未完成目标任务的企业,不再安排剩余资金。
(三)资金使用。省级中小企业主管部门会同财政部门制定资金分配方案,并向社会公示,避免简单分配。奖补资金总额的95%以上由省级财政部门直接拨付到“小巨人”企业,由企业围绕“三新”、“一强”目标任务自主安排使用;不超过奖补资金总额的5%可重点用于对“小巨人”企业培育赋能,包括向“小巨人”企业提供管理诊断、人才培训、质量诊断等培育赋能服务,建立健全以技术支持、成果转化、资金对接、企业孵化、产业融通等为主要功能的专精特新赋能体系,相关工作要求由两部门相关司局制定规范标准,统一进行组织部署,通知另发。
五、其他要求
(一)加强组织协调。省级中小企业主管部门会同财政部门做好《实施方案》编制工作,严格落实申报审核责任。企业应如实、自主申报,并提供有关佐证材料,不得借助第三方机构申请。地方应采取措施,防范不良中介机构围绕申报企业谋取不当利益。两部门将加强政策解读、业务指导、监督管理和跟踪监测,及时总结经验做法和存在的困难问题。
(二)加强资金管理。奖补资金管理适用《中小企业发展专项资金管理办法》(财建〔2021〕148号)。省级财政部门、中小企业主管部门应按职责分工加强有关奖补资金管理,切实提升财政资金使用效益,严格按照文件规定管理和使用奖补资金,不得自行分配,不得用于平衡本级财政预算。对检查考核发现以虚报、冒领等手段骗取财政资金的,按照《财政违法行为处罚处分条例》等有关规定处理。
六、2024年第一批工作要求
请各省级中小企业主管部门会同财政部门,按要求遴选推荐符合条件的“小巨人”企业,编制《XX省份第X批支持专精特新“小巨人”企业工作实施方案》,于7月31日前,将《实施方案》按程序联合上报两部门(加盖公章纸质版和扫描PDF电子版各一式两份)。
附件:XX省份第X批支持专精特新“小巨人”企业工作实施方案(模板).pdf
财政部 工业和信息化部
2024年6月14日











来源:工业和信息化部
单位介绍:
我单位主要从事全国赛马会老品牌网址 、国家科技计划项目申报咨询、项目战略研讨、专家考察调研、科技政策培训、企业内训等相关业务。在科技咨询领域具有很强的政府背景、行业渠道、人脉资源及专业能力,为广大科研工作者及科技型企事业单位提供专业化服务。
近期相关科技培训:
6月26-29日杭州、7月17-20日成都|2024年科技项目申报与科研平台建设运行、经费使用管理、综合绩效评价专题培训班
7月3日-6日大连、7月24日-27日上海|面向新质生产力的国家科技计划项目申报和科研平台建设运行、科研资金全过程管理使用高级研修班
7月17日-20日贵阳、8月14日-17日苏州|高价值专利布局、专利检索分析及科技成果转化运用能力提升培训班
7月24-27日桂林、8月14-17日银川 |知识产权运营管理与科技成果转移、转化操作实务能力提升班
如有相关需求及培训报名请及时联系: 王主任, 电 话:13426056628(同微信)
(微信扫一扫下方二维码关注微信公众号,及时了解最新科技政策消息及近期科技培训计划动态。)

本文标签:专精特新“小巨人”
本文地址: //m.fsfanyou.com/7531.html/ 转载请注明出处!
