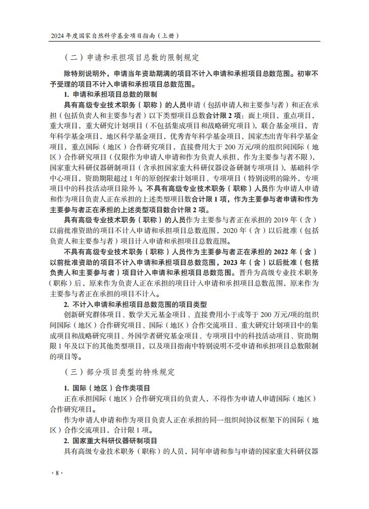
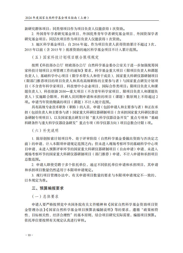
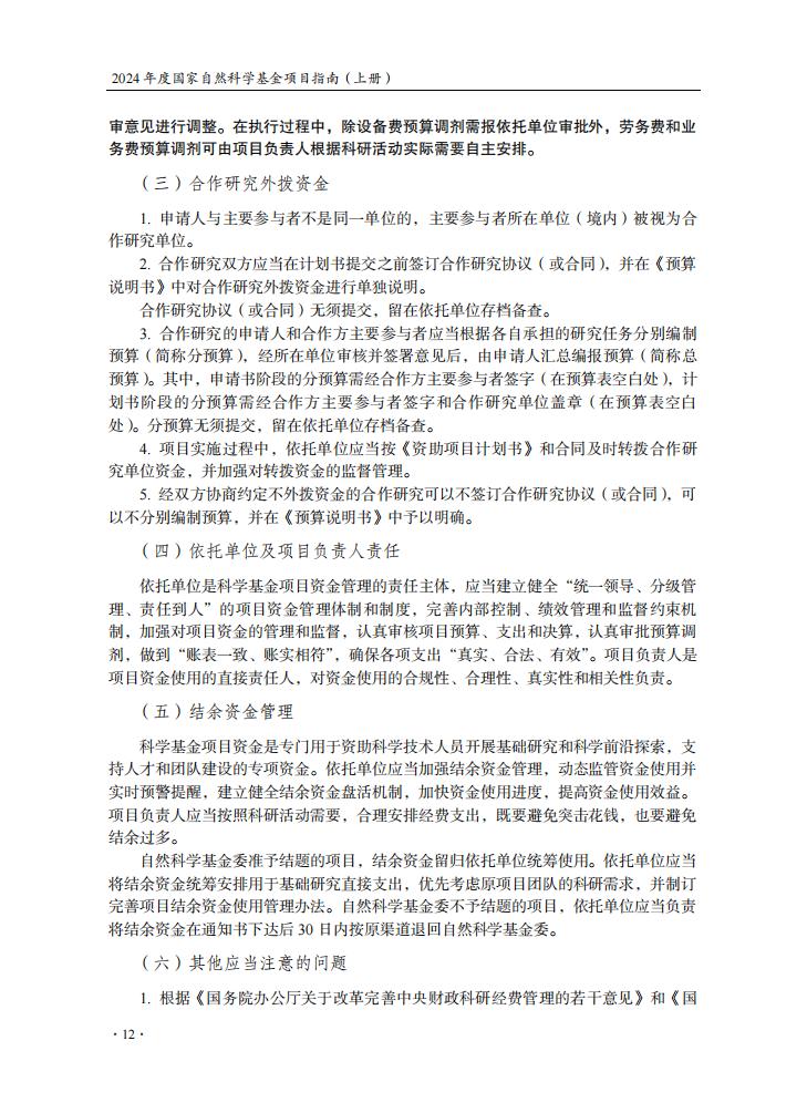
申请规定-节选自《2024年度国家自然科学基金项目指南》
时间:2024-01-11浏览量:












来源:国家自然科学基金委
单位介绍:
我单位主要从事国家科技计划项目申报咨询指导(工信部、发改委、科技部等)、组织赛马会老品牌网址 、区域科技发展战略规划、项目战略研讨、专家考察调研、研发平台搭建、开展科技政策培训、企业内训等相关业务,以促进科学技术成果的商品化和产业化。充分利用自身在高新技术领域的背景、渠道、资源及专业能力,为地方政府和科技企业提供专业化服务。
推荐赛马会官网游戏 :
1月24-26日无锡、3月20-22日成都|2024年科技项目申报与经费使用管理、结题审计、综合绩效评价改革专题培训班
1月17-20日北京|2024年国家科技计划项目申报和科研平台建设运行、科研经费全过程管理与信息化建设高级研修班
1月17-19日西安|科技成果转移、转化全流程体系建设及实务操作培训班
如有相关需求可联系: 王老师 ,电话:13426056628(同微信)
本文地址: //m.fsfanyou.com/6661.html/ 转载请注明出处!
相关文章:
- 关于国家重点研发计划“场地土壤污染成因与治理技术”重点专项2021年度指南项目安排公示的通知
- 关于召开国家重点研发计划“工厂化农业关键技术与智能农机装备”重点专项2021年度项目视频答辩评审、论证会的通知
- 关于发布召开国家重点研发计划“乡村产业共性关键技术研发与集成应用”重点专项2021年度指南申报常规项目视频答辩评审会的通知
- 科技部|“农业生物种质资源挖掘与创新利用”重点专项2021年度常规项目及青年科学家项目视频答辩评审安排
- 关于召开国家重点研发计划“畜禽新品种培育与现代牧场科技创新”重点专项2021年度常规项目及青年科学家项目视频答辩评审会的通知
- 关于开展2021年度国家科技计划项目随机抽查工作的通知
