工信部|关于组织开展2023年国家技术创新示范企业认定及国家技术创新示范企业复核评价工作的通知
工业和信息化部办公厅关于组织开展2023年国家技术创新示范企业认定及国家技术创新示范企业复核评价工作的通知
工信厅科函〔2023〕260号
各省、自治区、直辖市及计划单列市、新疆生产建设兵团工业和信息化主管部门,有关中央企业:
为加快实施创新驱动发展战略,强化企业科技创新主体地位,提升企业技术创新能力,根据《技术创新示范企业认定管理办法(试行)》(工信部联科〔2010〕540号,以下简称《管理办法》),现组织开展2023年国家技术创新示范企业认定及复核评价工作。有关事项通知如下:
一、认定工作
(一)各地工业和信息化主管部门负责本地区企业的遴选和推荐报送工作,中央企业负责其下属企业的遴选和推荐报送工作。申请认定国家技术创新示范企业应在制造业重点领域具有关键核心技术攻关及产业化突出成果,企业应具备的基本条件和申报材料编写要求按《管理办法》有关规定执行。
(二)各地工业和信息化主管部门、中央企业对企业申报材料进行审查和推荐。各省、自治区、直辖市推荐企业不超过3家,已开展省级技术创新示范企业认定的省、自治区、直辖市推荐企业不超过4家;计划单列市、新疆生产建设兵团、中央企业各择优推荐1家企业。
二、复核评价工作
(一)复核评价范围为2020年认定及复核通过的国家技术创新示范企业(见附件1、2)。
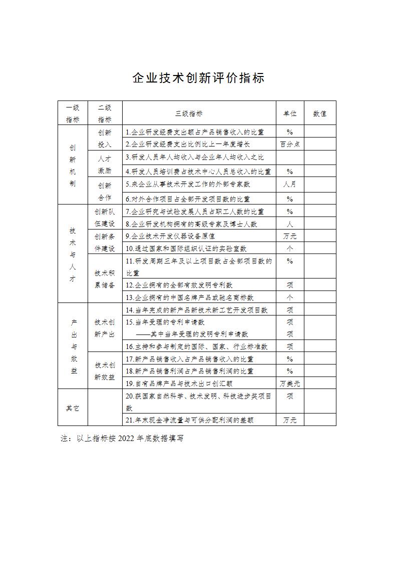
(二)请有关地方工业和信息化主管部门、中央企业组织相关企业做好评价材料填报工作,并提供必需的附件及证明材料。有关数据指标截至2022年底,其中财务数据按照已审计的2022年会计报表填写。发生更名或重组的国家技术创新示范企业,请提供名称变更情况及相关证明材料。
(三)根据《管理办法》,复核评价不合格的企业将被公告撤销称号并摘牌。
三、其他事项
(一)请各地工业和信息化主管部门、中央企业于2023年10月30日前将申请认定企业汇总表及申报材料(附件3、4,纸质版一式两份,电子版光盘一份)、复核评价材料(附件5,纸质版一式一份,电子版光盘一份)正式报工业和信息化部,材料收集工作委托机械工业信息研究院受理。
(二)联系方式
工业和信息化部科技司 刘 丹 010-68205231
机械工业信息研究院 牛江蓉 010-88379229
材料邮寄地址:北京市西城区百万庄大街22号机械工业信息研究院战略所,100037。请注明“国家技术创新示范企业材料”。
附件:
工业和信息化部办公厅
2023年9月21日
附件1
2020年认定的国家技术创新示范企业名单
(共63家)
北京市
北京千方科技股份有限公司
北京万泰生物药业股份有限公司
交控科技股份有限公司
天津市
中冶天工集团有限公司
河北省
唐山钢铁集团有限责任公司
石家庄科林电气股份有限公司
山西省
中车永济电机有限公司
内蒙古自治区
呼伦贝尔东北阜丰生物科技有限公司
黑龙江省
黑龙江飞鹤乳业有限公司
哈尔滨电气动力装备有限公司
黑龙江澳利达奈德制药有限公司
上海市
澜起科技股份有限公司
江苏省
天合光能股份有限公司
江苏联发纺织股份有限公司
常熟开关制造有限公司(原常熟开关厂)
浙江省
华峰集团有限公司
浙江京新药业股份有限公司
浙江双环传动机械股份有限公司
宁波市
宁波韵升股份有限公司
安徽省
安徽捷迅光电技术有限公司
天能电池集团(安徽)有限公司
安徽应流集团霍山铸造有限公司
福建省
漳州立达信光电子科技有限公司
山东省
山东齐都药业有限公司
鲁西化工集团股份有限公司
菱花集团有限公司
山东豪迈机械科技股份有限公司
河南省
中国船舶重工集团公司第七二五研究所(洛阳船舶材料研究所)
飞龙汽车部件股份有限公司
河南银金达新材料股份有限公司
河南驼人医疗器械集团有限公司
湖北省
中铁科工集团有限公司
武汉锐科光纤激光技术股份有限公司
中核武汉核电运行技术股份有限公司
湖南省
圣湘生物科技股份有限公司
华自科技股份有限公司
华翔翔能科技股份有限公司
广东省
广州视源电子科技股份有限公司
广州白云山和记黄埔中药有限公司
广东嘉元科技股份有限公司
深圳市
欣旺达电子股份有限公司
重庆市
重庆金山科技(集团)有限公司
隆鑫通用动力股份有限公司
四川省
成都凯天电子股份有限公司
贵州省
中国航空工业标准件制造有限责任公司
云南省
云南中宣液态金属科技有限公司
陕西省
中航富士达科技股份有限公司
甘肃省
方大炭素新材料科技股份有限公司
兰州万里航空机电有限责任公司
中国航天科技集团有限公司
合肥乐凯科技产业有限公司
中国船舶集团有限公司
昆明船舶设备集团有限公司
中国兵器工业集团有限公司
安捷利(番禺)电子实业有限公司
中国兵器装备集团有限公司
湖北华强科技股份有限公司
中国电子信息产业集团有限公司
湖南长城信息金融设备有限责任公司
鞍钢集团有限公司
攀钢集团有限公司
中国中化集团有限公司
安徽圣奥化学科技有限公司
中国五矿集团有限公司
长沙矿冶研究院有限责任公司
机械科学研究总院集团有限公司
机科发展科技股份有限公司
中国中钢集团有限公司
中钢天源股份有限公司
中国化工集团有限公司
中昊晨光化工研究院有限公司
中国化学工程集团有限公司
中国天辰工程有限公司
中国建材集团有限公司
合肥水泥研究设计院有限公司
中国电力建设集团有限公司
中国电建集团上海能源装备有限公司
附件2
2020年复核通过的国家技术创新示范企业名单
(共190家)
北京市
江河创建集团股份有限公司
北京和利时系统工程有限公司
北京大北农科技集团股份有限公司
北京双鹭药业股份有限公司
同方威视技术股份有限公司
利亚德光电股份有限公司
天津市
天津药业集团有限公司
天津海鸥表业集团有限公司
天津瑞普生物技术股份有限公司
曙光信息产业股份有限公司
天津水泥工业设计研究院有限公司
河北省
惠达卫浴股份有限公司
华北制药集团有限责任公司
中信戴卡股份有限公司
中车唐山机车车辆有限公司
中国长城葡萄酒有限公司
唐山晶玉科技股份有限公司
保定天威保变电气股份有限公司
山西省
太原钢铁(集团)有限公司
太原重型机械集团有限公司
晋西工业集团有限责任公司
亚宝药业集团股份有限公司
内蒙古自治区
内蒙古天奇中蒙制药股份有限公司
内蒙古中环光伏材料有限公司
内蒙古鄂尔多斯羊绒集团有限责任公司
辽宁省
沈阳机床(集团)有限责任公司
沈阳鼓风机集团股份有限公司
特变电工沈阳变压器集团有限公司
本钢集团有限公司
聚龙股份有限公司
大连市
大连重工·起重集团有限公司
冰山冷热科技股份有限公司
吉林省
修正药业集团股份有限公司
黑龙江省
中国一重集团有限公司
宝泰隆新材料股份有限公司
上海市
光明乳业股份有限公司
上海电气电站设备有限公司
展讯通信(上海)有限公司
网宿科技股份有限公司
江南造船(集团)有限责任公司
江苏省
徐州工程机械集团有限公司
大全集团有限公司
江苏康缘药业股份有限公司
江苏苏博特新材料股份有限公司
通鼎互联信息股份有限公司
中车南京浦镇车辆有限公司
江苏永鼎股份有限公司
江苏恩华药业股份有限公司
江苏阳光集团有限公司
江苏丰东热技术有限公司
江苏恒顺集团有限公司
通富微电子股份有限公司
浙江省
浙江海正药业股份有限公司
万向集团公司
杭州娃哈哈集团有限公司
浙江大华技术股份有限公司
浙江新和成股份有限公司
聚光科技(杭州)股份有限公司
杰克缝纫机股份有限公司
万丰奥特控股集团有限公司
宁波市
奥克斯集团有限公司
美康生物科技股份有限公司
安徽省
奇瑞汽车股份有限公司
合肥美亚光电技术股份有限公司
安徽江淮汽车集团股份有限公司
合肥杰事杰新材料股份有限公司
安徽扬子空调股份有限公司
阳光电源股份有限公司
安徽中电兴发与鑫龙科技股份有限公司
合肥华耀电子工业有限公司
福建省
福建星网锐捷通讯股份有限公司
新大陆科技集团有限公司
宁德时代新能源科技股份有限公司
福建浔兴拉链科技股份有限公司
厦门市
厦门宏发电声股份有限公司
厦门金牌厨柜股份有限公司
大博医疗科技股份有限公司
江西省
江西青峰药业有限公司
江西合力泰科技有限公司
孚能科技(赣州)股份有限公司
山东省
万华化学集团股份有限公司
鲁南制药集团股份有限公司
山东如意科技集团有限公司
山东新北洋信息技术股份有限公司
山东康平纳集团有限公司
威海广泰空港设备股份有限公司
盛瑞传动股份有限公司
金正大生态工程集团股份有限公司
南山集团有限公司
雷沃重工股份有限公司
成山集团有限公司
史丹利农业集团股份有限公司
青岛市
海尔集团公司
海信集团有限公司
青岛汉缆股份有限公司
即发集团有限公司
青岛征和工业股份有限公司
河南省
多氟多化工股份有限公司
卫华集团有限公司
风神轮胎股份有限公司
中铁工程装备集团有限公司
湖北省
安琪酵母股份有限公司
长飞光纤光缆股份有限公司
航宇救生装备有限公司
武汉精测电子集团股份有限公司
湖南省
中联重科股份有限公司
威胜集团有限公司
中车株洲电机有限公司
湖南艾华集团股份有限公司
湖南省农友机械集团有限公司
郴州市金贵银业股份有限公司
晟通科技集团有限公司
广东省
丽珠医药集团股份有限公司
美的集团股份有限公司
TCL科技集团股份有限公司
巨轮智能装备股份有限公司
珠海格力电器股份有限公司
广东德赛集团有限公司
广州数控设备有限公司
广州海格通信集团股份有限公司
奥飞娱乐股份有限公司
易事特集团股份有限公司
科达制造股份有限公司
深圳市
华为技术有限公司
中兴通讯股份有限公司
飞亚达精密科技股份有限公司
深圳市嘉达高科产业发展有限公司
海能达通信股份有限公司
深圳市科陆电子科技股份有限公司
深圳信立泰药业股份有限公司
广西壮族自治区
广西玉柴机器股份有限公司
桂林三金药业股份有限公司
广西汽车集团有限公司
广西南南铝加工有限公司
重庆市
中国四联仪器仪表集团有限公司
西南铝业(集团)有限责任公司
重庆长安汽车股份有限公司
重庆水泵厂有限责任公司
四川省
四川科伦药业股份有限公司
四川龙蟒集团有限责任公司
四川长虹电器股份有限公司
中国人民解放军第五七一九工厂
通威股份有限公司
四川东材科技集团股份有限公司
海天水务集团股份公司
四川茂华食品有限公司
云南省
云天化集团有限责任公司
云南白药集团股份有限公司
贵州省
贵州航天电器股份有限公司
贵州航天控制技术有限公司
陕西省
宝钛集团有限公司
西安陕鼓动力股份有限公司
陕西法士特齿轮有限责任公司
西部超导材料科技股份有限公司
特变电工西安电气科技有限公司
西安炬光科技股份有限公司
隆基绿能科技股份有限公司
甘肃省
金川集团股份有限公司
兰州生物制品研究所有限责任公司
天华化工机械及自动化研究设计院有限公司
酒泉奥凯种子机械股份有限公司
兰州和盛堂制药股份有限公司
宁夏回族自治区
中色(宁夏)东方集团有限公司
吴忠仪表有限责任公司
新疆维吾尔自治区
特变电工股份有限公司
新疆蓝山屯河化工股份有限公司
新疆中泰化学股份有限公司
新疆阜丰生物科技有限公司
新疆生产建设兵团
新疆天业(集团)有限公司
中国中车股份有限公司
中车长春轨道客车股份有限公司
中车戚墅堰机车车辆工艺研究所有限公司
中国电子信息产业集团有限公司
上海华虹集成电路有限责任公司
南京华东电子信息科技股份有限公司
中国机械工业集团有限公司
中国一拖集团有限公司
国家开发投资公司
亚普汽车部件股份有限公司
中国有色矿业集团有限公司
中色奥博特铜铝业有限公司
中国五矿集团有限公司
中国一冶集团有限公司
中国信息通信科技集团有限公司
烽火通信科技股份有限公司
中国有研科技集团
有研半导体材料有限公司
中国交通建设集团有限公司
上海振华重工(集团)股份有限公司
中国电子科技集团公司
安徽四创电子股份有限公司
中国兵器工业集团有限公司
凌云工业股份有限公司
内蒙古第一机械集团有限公司
中国建材集团有限公司
中材科技股份有限公司
巨石集团有限公司
中国东方电气集团有限公司
中国东方电气集团有限公司
北京矿冶研究总院
北京当升材料科技股份有限公司
中国煤炭科工集团有限公司
北京天地玛珂电液控制系统有限公司
中国中化控股有限责任公司
西南化工研究设计院有限公司
中国医药集团总公司
北京生物制品研究所有限责任公司










来源:工业和信息化部
单位介绍:
我单位主要从事国家科技计划项目申报咨询指导(工信部、发改委、科技部、农业农村部等)、组织赛马会老品牌网址 、区域科技发展战略规划、项目战略研讨、专家考察调研、特色小镇产业规划申报、田园综合体规划申报、研发平台搭建、开展科技政策培训、企业内训等相关业务,以促进科学技术成果的商品化和产业化。充分利用自身在高新技术领域的背景、渠道、资源及专业能力,为地方政府和科技企业提供专业化服务。
擅长项目包括:中央预算内投资补助资金、工信部高质量发展专项、“专精特新”小巨人以及各省市高精尖产业发展专项、技术改造、产业转型升级、战略新兴产业等重大投资补助项目。
推荐赛马会官网游戏 :
10月25-27日武汉|‘十四五’科技创新规划暨科技项目申报与经费使用管理、结题审计、综合绩效评价改革专题培训班
10月25-28日深圳 |国家科技计划项目申报、科研平台建设与运行管理及科研经费预算编制、结题审计、综合绩效评价专题培训班
10月26-29日成都|知识产权运营管理与科技成果转移、转化实务操作培训班
11月1-4日上海|中国式现代化背景下科技成果转移转化、赛马会老品牌网址 与知识产权运营专题培训班
如有相关需求可联系: 王老师 ,电话:13426056628(同微信)
本文标签:国家科技项目申报
本文地址: //m.fsfanyou.com/6037.html/ 转载请注明出处!
相关文章:
- 关于国家重点研发计划“场地土壤污染成因与治理技术”重点专项2021年度指南项目安排公示的通知
- 关于召开国家重点研发计划“工厂化农业关键技术与智能农机装备”重点专项2021年度项目视频答辩评审、论证会的通知
- 关于发布召开国家重点研发计划“乡村产业共性关键技术研发与集成应用”重点专项2021年度指南申报常规项目视频答辩评审会的通知
- 科技部|“农业生物种质资源挖掘与创新利用”重点专项2021年度常规项目及青年科学家项目视频答辩评审安排
- 关于召开国家重点研发计划“畜禽新品种培育与现代牧场科技创新”重点专项2021年度常规项目及青年科学家项目视频答辩评审会的通知
- 关于开展2021年度国家科技计划项目随机抽查工作的通知
