工信部|2023年符合环保装备制造业规范条件企业名单
中华人民共和国工业和信息化部公告
2023年第18号
按照《环保装备制造行业(大气治理)规范条件》《环保装备制造行业(污水治理)规范条件》《环保装备制造行业(环境监测仪器)规范条件》《环保装备制造业(固废处理装备)规范条件》有关要求,经企业自愿申报、地方工业和信息化主管部门审核推荐、专家评审、网上公示等程序,现将符合上述规范条件的企业名单予以公告。
鼓励各省、自治区、直辖市相关部门出台支持鼓励政策,推动环保装备制造业高质量发展。
附件:
1.符合《环保装备制造行业(大气治理)规范条件》企业名单(第七批).pdf
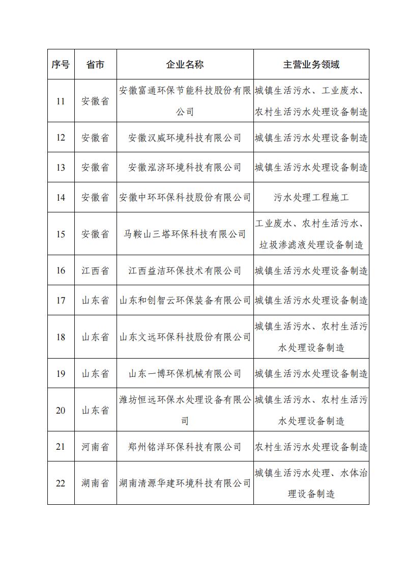
2.符合《环保装备制造行业(污水治理)规范条件》企业名单(第五批).pdf
3.符合《环保装备制造行业(环境监测仪器)规范条件》企业名单(第五批).pdf
4.符合《环保装备制造业(固废处理装备)规范条件》企业名单(第四批).pdf
工业和信息化部
2023年8月14日







来源:工业和信息化部
单位介绍:
我单位主要从事国家科技计划项目申报咨询指导(工信部、发改委、科技部、农业农村部等)、组织赛马会老品牌网址 、区域科技发展战略规划、项目战略研讨、专家考察调研、特色小镇产业规划申报、田园综合体规划申报、研发平台搭建、开展科技政策培训、企业内训等相关业务,以促进科学技术成果的商品化和产业化。充分利用自身在高新技术领域的背景、渠道、资源及专业能力,为地方政府和科技企业提供专业化服务。
擅长项目包括:中央预算内投资补助资金、工信部高质量发展专项、“专精特新”小巨人以及各省市高精尖产业发展专项、技术改造、产业转型升级、战略新兴产业等重大投资补助项目。
推荐赛马会官网游戏 :
9月20-23日南京|中国式现代化背景下科技成果转化与科技人员激励政策解析应用、知识产权运营专题培训班
9月20-22日成都|“十四五”科技创新规划解读暨科技项目申报与科研经费管理专题培训班
8月23-26日西安、9月13-16日北京|“十四五”国家科技创新规划全方位解读、国家科技计划项目申报与经费管理改革暨科技计划项目全过程管理能力提升培训班
9月13-15日苏州、10月25-27日武汉|‘十四五’科技创新规划暨科技项目申报与经费使用管理、结题审计、综合绩效评价改革专题培训班
如有相关需求可联系: 王老师 手机:13426056628(同微信) 、电 话:010-53360176
来源:工业和信息化部
本文地址: //m.fsfanyou.com/5816.html/ 转载请注明出处!
