自然科学基金委|关于征集2024年度医学科学部重点项目、重大项目拟立项领域建议的通告
关于征集2024年度医学科学部重点项目、重大项目拟立项领域建议的通告
为了进一步做好重点项目、重大项目的立项和资助工作,持续强化面向国家重大需求和世界科学前沿的科学问题凝练机制,坚持自上而下和自下而上相结合,不断完善重大类型项目的立项机制,医学科学部面向科技界征集医学科学领域重点项目、重大项目立项领域建议。
一、重点项目、重大项目定位
重点项目支持科学技术人员针对已有较好基础的研究方向或者学科生长点开展深入、系统的创新性研究,促进学科发展,推动若干重要领域或者科学前沿取得突破。
重大项目面向科学前沿和国家经济、社会、科技发展及国家安全的重大需求中的重大科学问题,超前部署,开展多学科交叉研究和综合性研究,充分发挥支撑与引领作用,提升我国基础研究源头创新能力。
二、立项领域建议要求(详见附件1)
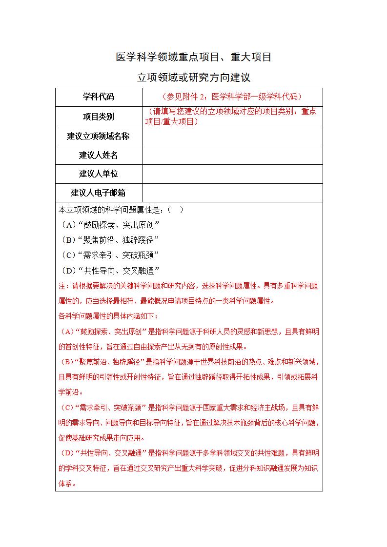
请填写附件中的“重点项目、重大项目立项领域建议书”,并于6月20日前通过电子邮件发至医学科学部联系人。
三、联系人信息
医学科学部综合与战略规划处 刘春燕
电子邮箱:yxzhc-2@nsfc.gov.cn
联系电话:010-62328991
附件:1.医学科学领域重点项目、重大项目立项领域建议书
2.医学科学部一级学科代码简表
国家自然科学基金委员会
医学科学部
2023年6月5日



来源:国家自然科学基金委员会
单位介绍:
我单位主要从事国家科技计划项目申报咨询指导(工信部、发改委、科技部、农业农村部、环保部等)、组织赛马会老品牌网址 、区域科技发展战略规划、项目战略研讨、专家考察调研、特色小镇产业规划申报、田园综合体规划申报、研发平台搭建、开展科技政策培训、企业内训等相关业务,以促进科学技术成果的商品化和产业化。充分利用自身在高新技术领域的背景、渠道、资源及专业能力,为地方政府和科技企业提供专业化服务。
如有相关需求可联系: 王老师 手机:13426056628(同微信) 、电 话:010-53360176
来源:国家自然科学基金委员会
本文地址: //m.fsfanyou.com/5569.html/ 转载请注明出处!
相关文章:
- 关于国家重点研发计划“场地土壤污染成因与治理技术”重点专项2021年度指南项目安排公示的通知
- 关于召开国家重点研发计划“工厂化农业关键技术与智能农机装备”重点专项2021年度项目视频答辩评审、论证会的通知
- 关于发布召开国家重点研发计划“乡村产业共性关键技术研发与集成应用”重点专项2021年度指南申报常规项目视频答辩评审会的通知
- 科技部|“农业生物种质资源挖掘与创新利用”重点专项2021年度常规项目及青年科学家项目视频答辩评审安排
- 关于召开国家重点研发计划“畜禽新品种培育与现代牧场科技创新”重点专项2021年度常规项目及青年科学家项目视频答辩评审会的通知
- 关于开展2021年度国家科技计划项目随机抽查工作的通知
