工信部|关于组织推荐第五批工业产品绿色设计示范企业的通知
工业和信息化部办公厅关于组织推荐第五批工业产品绿色设计示范企业的通知
工信厅节函〔2023〕23号
各省、自治区、直辖市及计划单列市、新疆生产建设兵团工业和信息化主管部门,有关中央企业:
为贯彻党中央、国务院碳达峰碳中和决策部署,落实《“十四五”工业绿色发展规划》,加快推动工业绿色低碳发展,持续培育工业产品绿色设计示范企业,遴选一批能够发挥引领带动作用的典型企业,提升绿色产品(服务)供给能力和市场影响力,现组织开展第五批工业产品绿色设计示范企业推荐工作。有关事项通知如下:
一、总体要求
坚持以习近平新时代中国特色社会主义思想为指导,立足新发展阶段,以碳达峰碳中和目标为引领,聚焦生态环境影响大、产品(服务)涉及面广、产业关联度高的行业,遴选一批示范引领性强的“绿色设计+制造(服务)”型示范企业,引导企业持续提升绿色产品(服务)供给能力和市场影响力。“绿色设计+制造”方面,重点支持电子电器、纺织、机械装备、汽车及配件、轻工、医药等行业企业,围绕轻量化、低碳化、循环化、数字化等重点方向加大绿色设计推行力度。“绿色设计+服务”方面,重点支持服务性制造领域的龙头骨干企业,围绕绿色产品设计开发、绿色产品制造技术改进、产品生命周期管理、供应链管理、检验检测与认证、节能减污降碳集成应用等开展高质量服务。
二、推荐要求
(一)基本要求
企业具有独立法人资格,符合国家和地方的法律法规及标准规范要求,近三年无以下情况:发生较大及以上重大生产安全和质量安全事故、Ⅲ级(较大)及以上突发环境污染事件,在国务院及有关部委相关督查工作中发现存在严重问题,被列入工业节能监察整改名单且未完成整改等。
(二)综合水平
企业拥有明确的绿色低碳发展战略和措施,建立完善的质量、环境、能源、职业健康安全等管理体系,各项管理制度健全,具有较强行业影响力和市场竞争力,经营管理状况较好。
(三)绿色设计专项水平
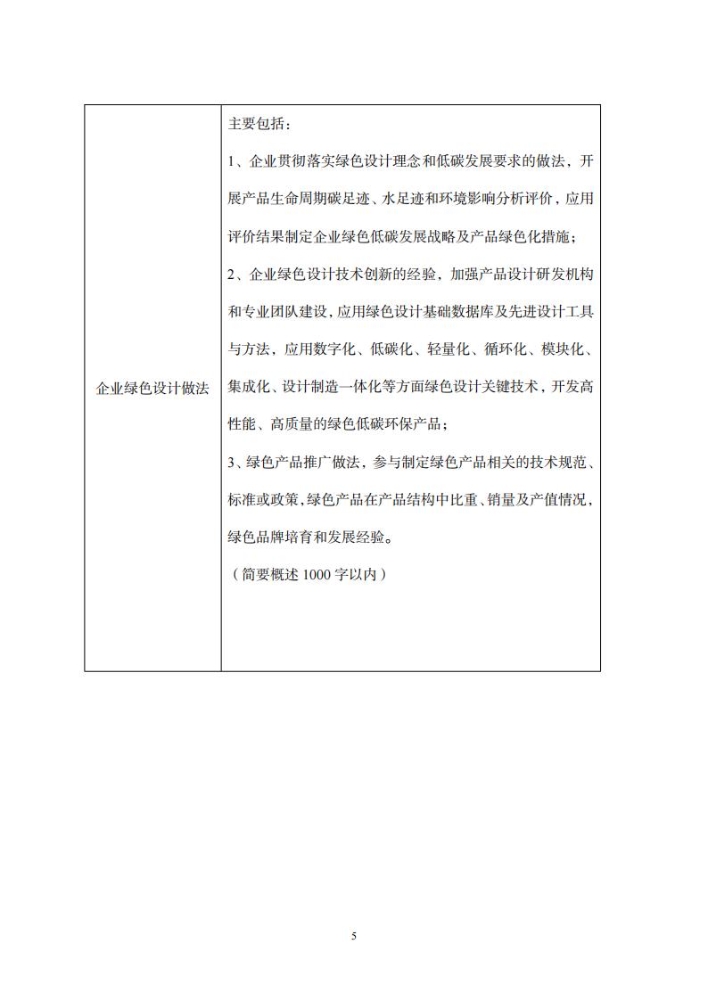
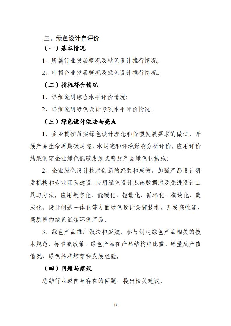
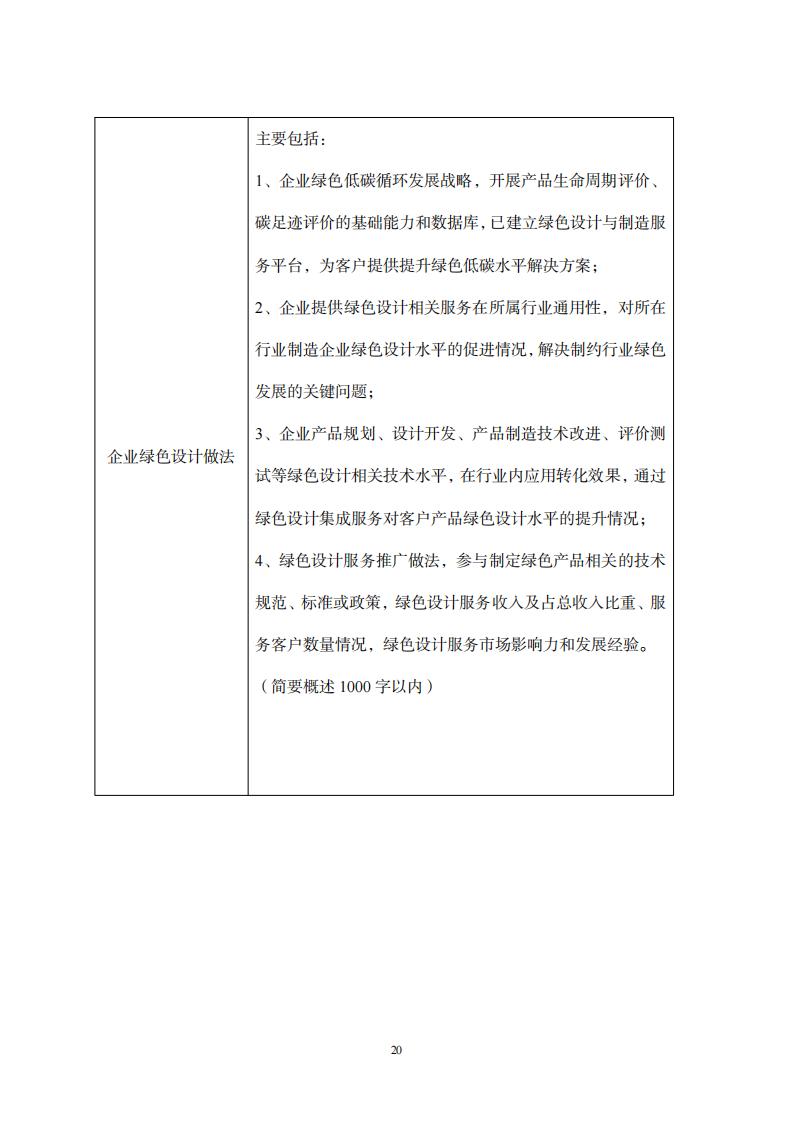
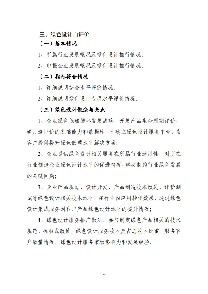
企业绿色设计实力强,具有夯实的绿色设计服务基础,研发和应用推广绿色设计与制造关键技术;产品符合绿色产品评价相关标准并积极推广绿色产品,或者具有较强的绿色设计资源整合和服务能力并为行业客户提供优质绿色服务;企业自身绿色发展水平较高,或者绿色服务实施效果和成效显著。
三、动态管理要求
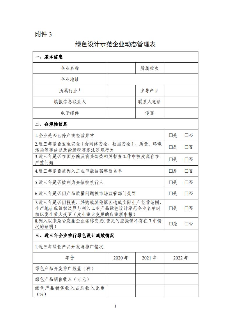
请各地工业和信息化主管部门、有关中央企业加强对示范企业的跟踪指导和服务,跟踪掌握工作进展,组织示范企业每年填报工业产品绿色设计示范企业动态管理表(附件3),做好动态管理审核并及时上报。工业和信息化部将加强对示范企业名单的监督管理,完善名单动态管理机制,对各单位上报的动态管理表进行评估,对不再符合示范企业要求的单位从名单中予以除名。
四、推荐程序
各省、自治区、直辖市及计划单列市、新疆生产建设兵团工业和信息化主管部门、中央企业(以下统称推荐单位)负责组织推荐。推荐单位要认真筛选行业代表性强的龙头骨干企业或专业性强、特色鲜明、创新性高的中小企业,根据“绿色设计+制造”型企业和“绿色设计+服务”型企业分类,指导企业按照《工业产品绿色设计示范企业申报书》(附件2)有关要求开展自评价和打分,编制申报书,并切实加强对申报企业自评价结果和证明材料的把关。被推荐企业自评价得分原则上不低于80分。
请各推荐单位于2023年6月30日前将推荐文件、工业产品绿色设计示范企业(第五批)推荐汇总表(附件1)、第五批工业产品绿色设计示范企业申报书(附件2)、工业产品绿色设计示范企业动态管理表(附件3)等电子版材料通过工业节能与绿色发展管理平台(https://green.miit.gov.cn)报送工业和信息化部(节能与综合利用司)。
附件1.工业产品绿色设计示范企业(第五批)推荐汇总表.pdf
工业和信息化部办公厅
2023年4月3日
(联系电话:010-68205340)


































本文标签:国家科技项目申报
来源:工业和信息化部
本文地址: //m.fsfanyou.com/5224.html/ 转载请注明出处!
相关文章:
- 关于国家重点研发计划“场地土壤污染成因与治理技术”重点专项2021年度指南项目安排公示的通知
- 关于召开国家重点研发计划“工厂化农业关键技术与智能农机装备”重点专项2021年度项目视频答辩评审、论证会的通知
- 关于发布召开国家重点研发计划“乡村产业共性关键技术研发与集成应用”重点专项2021年度指南申报常规项目视频答辩评审会的通知
- 科技部|“农业生物种质资源挖掘与创新利用”重点专项2021年度常规项目及青年科学家项目视频答辩评审安排
- 关于召开国家重点研发计划“畜禽新品种培育与现代牧场科技创新”重点专项2021年度常规项目及青年科学家项目视频答辩评审会的通知
- 关于开展2021年度国家科技计划项目随机抽查工作的通知
