科技部|关于公布首批创新型县(市)验收通过名单的通知
科技部关于公布首批创新型县(市)验收通过名单的通知
国科发农〔2022〕241号
各省、自治区、直辖市及计划单列市科技厅(委、局),新疆生产建设兵团科技局:
为贯彻落实国务院办公厅《关于县域创新驱动发展的若干意见》,根据《创新型县(市)建设工作指引》,科技部于2018年启动建设全国首批52个创新型县(市)。三年建设期满后,经组织专家评审、现场复核及综合评议,形成首批创新型县(市)验收通过名单。现将验收通过的首批创新型县(市)名单(附件1)予以公布。
验收通过是创新型县(市)建设工作的重要阶段性成果,更是新时期县域创新驱动高质量发展的新起点。各创新型县(市)要认真落实《“十四五”县域创新驱动发展专项规划》,结合自身建设主题类型,不断提升建设质量,充分发挥示范引领作用,加强典型做法总结凝练,形成一批可复制可推广的经验模式。各地方省级科技管理部门要进一步加强对创新型县(市)的管理,督促指导通过验收的县(市)编制《创新型县(市)建设三年工作方案(2022—2024年)》(以下简称《工作方案》,提纲见附件2),并认真组织实施,三年期满后科技部将对创新型县(市)建设情况进行评估。
请各创新型县(市)人民政府将《工作方案》报送至省级科技管理部门,各地方省级科技管理部门审核《工作方案》,于9月30日前将纸质版(一式2份)寄送至中国农村技术开发中心,电子版发送至crtdc_dfc@126.com。
联系方式:
科技部农村科技司 陈鹤丽
电 话:010—58881400
中国农村技术开发中心 朱华平
电 话:010—68522769
地 址:北京市西城区三里河路54号,邮编100045
附件:1.首批创新型县(市)验收通过名单
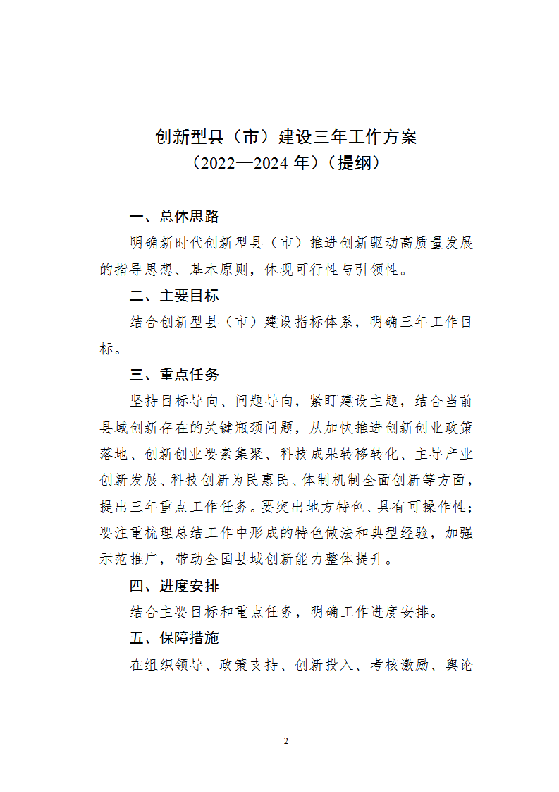
2.《创新型县(市)建设三年工作方案》(2022—2024年)提纲
科技部
2022年8月19日
(此件主动公开)







本文标签:国家科技项目申报
来源:科技部
本文地址: //m.fsfanyou.com/4059.html/ 转载请注明出处!
相关文章:
- 关于国家重点研发计划“场地土壤污染成因与治理技术”重点专项2021年度指南项目安排公示的通知
- 关于召开国家重点研发计划“工厂化农业关键技术与智能农机装备”重点专项2021年度项目视频答辩评审、论证会的通知
- 关于发布召开国家重点研发计划“乡村产业共性关键技术研发与集成应用”重点专项2021年度指南申报常规项目视频答辩评审会的通知
- 科技部|“农业生物种质资源挖掘与创新利用”重点专项2021年度常规项目及青年科学家项目视频答辩评审安排
- 关于召开国家重点研发计划“畜禽新品种培育与现代牧场科技创新”重点专项2021年度常规项目及青年科学家项目视频答辩评审会的通知
- 关于开展2021年度国家科技计划项目随机抽查工作的通知
