科技部等九部门印发《科技支撑碳达峰碳中和实施方案(2022—2030年)》通知
时间:2022-08-18浏览量:
科技部等九部门关于印发《科技支撑碳达峰碳中和实施方案(2022—2030年)》的通知
各有关单位:
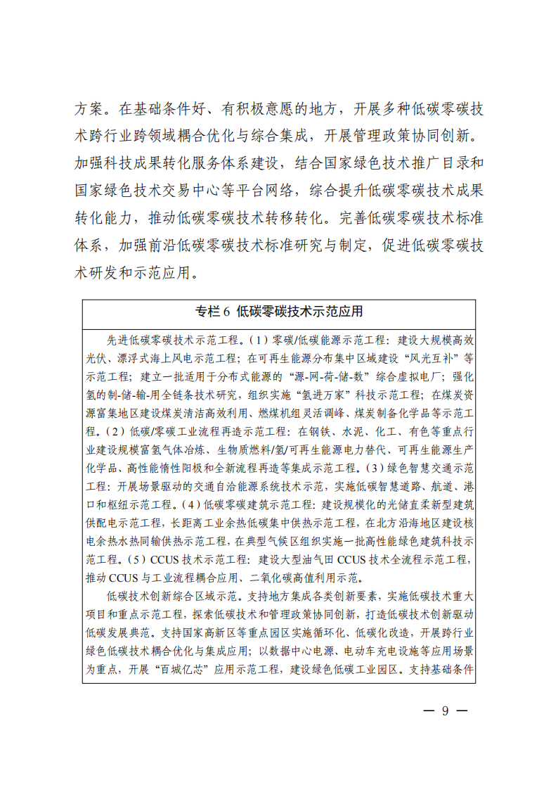
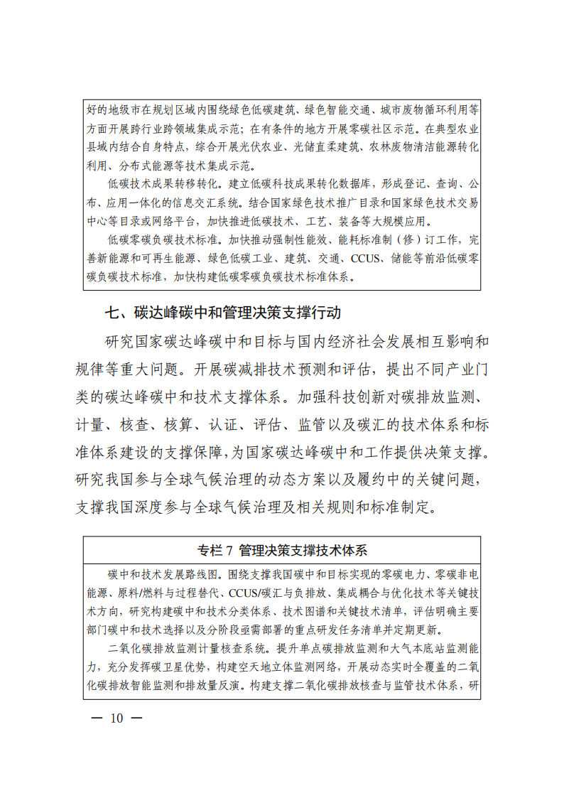
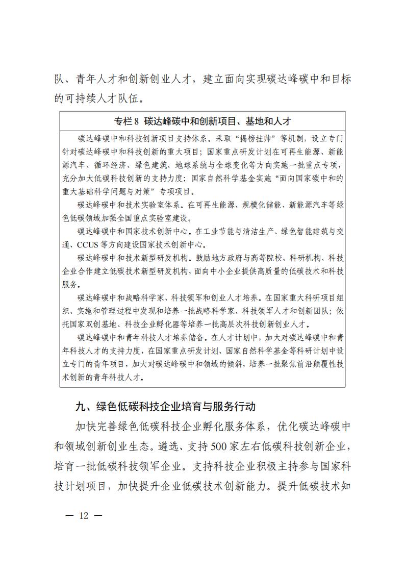
为深入贯彻落实党中央、国务院关于碳达峰碳中和的重大战略决策,做好科技支撑碳达峰碳中和相关工作,依据《中共中央 国务院关于完整准确全面贯彻新发展理念做好碳达峰碳中和工作的意见》《2030年前碳达峰行动方案》,结合碳达峰碳中和领域科技创新工作新形势新情况,科技部、国家发展改革委、工业和信息化部、生态环境部、住房城乡建设部、交通运输部、中科院、工程院、国家能源局共同研究制定了《科技支撑碳达峰碳中和实施方案(2022—2030年)》。现印发给你们,请遵照执行。
科技部 国家发展改革委 工业和信息化部
生态环境部 住房城乡建设部 交通运输部
中科院 工程院 国家能源局
2022年6月24日
(此件主动公开)















来源:科技部
本文地址: //m.fsfanyou.com/4007.html/ 转载请注明出处!
