国家发改委 | 2022年度碳达峰碳中和课题项目委托研究征集公告
2022年度碳达峰碳中和课题项目委托研究征集公告
为夯实碳达峰碳中和工作基础,深化重大问题研究,加强政策储备,强化决策支撑,现向社会公开征集2022年度碳达峰碳中和课题项目研究单位。具体事项公告如下。
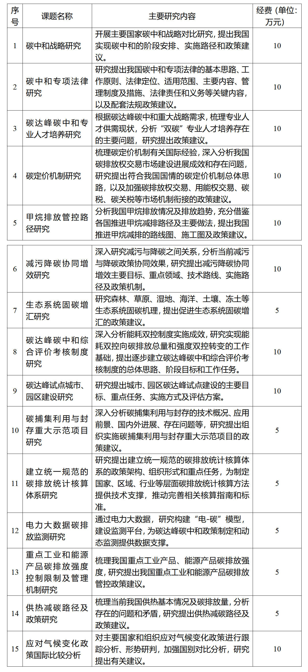
一、委托研究课题项目

成果形式:提交课题研究报告。
联系电话和邮箱:
第1至7项:68505173,68505172 邮箱:zhaoyf@ndrc.gov.cn
第8至14项:68505625 邮箱:wangh@ndrc.gov.cn
第15项:68505168 邮箱:liurj@ndrc.gov.cn
二、总体要求
(一)以习近平新时代中国特色社会主义思想为指导,全面贯彻党的十九大和十九届历次全会精神,正确认识和准确把握党中央、国务院碳达峰碳中和决策部署精神,聚焦委托课题研究重点和关键环节,深化重大问题研究,提出有深度、有广度、高质量的课题研究报告。
(二)强化目标导向、问题导向。坚持以我为主,立足基本国情,深入开展实地调研,梳理发展现状、面临的突出问题,研究提出下一步发展思路、改革目标、政策举措等。
(三)提升课题研究质量,形成的研究成果要有前瞻性,符合客观实际,政策建议应具有针对性、适用性和可操作性,为完善“双碳”政策体系、制定实施重大政策提供支撑。
(四)最终研究成果的知识产权归国家发展改革委环资司(碳达峰碳中和工作领导小组办公室综合组)所有。
三、申报程序
(一)申报单位应根据自身研究优势,精心组建课题组。课题组成员应具备较高的政治素质、理论素养、业务素质,在碳达峰碳中和重点领域具有丰富经验,能够承担实质性研究工作。课题组负责人须有较强的组织协调能力,组织、指导、参与课题研究项目实施全过程。
(二)申报材料要如实填写《国家发展改革委资源节约和环境保护司委托研究课题项目申报书》。申报书需由牵头申报人所在单位盖章确认,一式3份寄至国家发展改革委资源节约和环境保护司(详细地址:北京市西城区月坛南街38号,邮政编码100824),信封上请注明“申报碳达峰碳中和委托研究课题项目”字样。电子文本请发送至相关课题联系邮箱,并在邮件主题中注明“申报课题项目编号+申报单位名称”。
(三)申报截止时间为2022年6月20日(以邮戳日期为准)。
(四)征集结束后,我司将组织力量对委托研究课题申报书进行评审,择优遴选确定承担单位。最终结果将在国家发展改革委门户网站发布公告信息,并与入选单位签订正式合同,拨付相应研究经费。
(五)对最终没有合适入选单位承接的课题,由我司根据课题涉及领域确定具体承担单位。
四、项目执行时间
委托研究课题项目执行时间由签订合同之日起至2022年12月底。项目承担单位应在2022年12月15日前提交最终研究成果(5份研究报告全本、1份电子版,5份研究报告简写本、1份电子版)。
附: 国家发展改革委资源节约和环境保护司委托研究课题项目申报书
国家发展改革委
资源节约和环境保护司
2022年6月6日






来源:国家发展改革委
本文地址: //m.fsfanyou.com/3603.html/ 转载请注明出处!
