科技部火炬中心关于2021年度拟备案国家众创空间名单公示
时间:2022-05-20浏览量:
科技部火炬中心关于2021年度拟备案国家众创空间名单公示
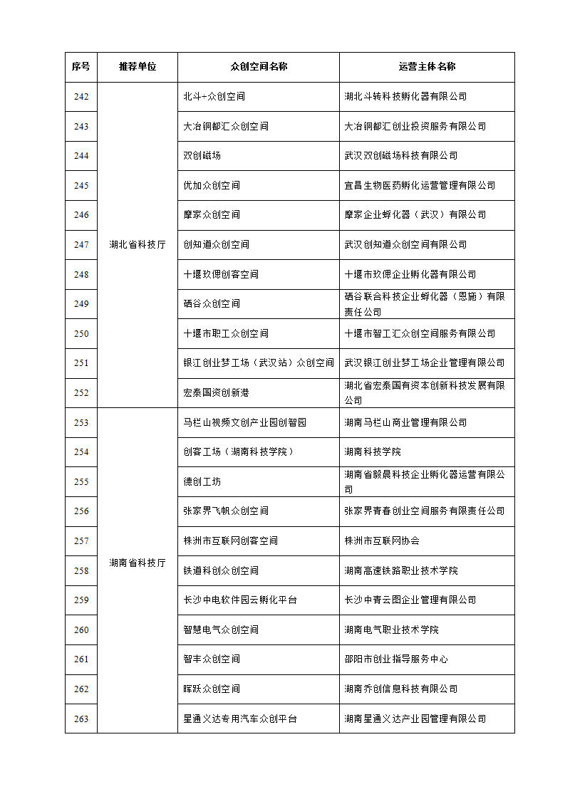
为贯彻落实党中央、国务院关于创新创业的决策部署,推动科技创新创业载体体系化、专业化建设,持续优化国家备案众创空间一体化布局,加快科技创新创业高质量发展,根据《国家众创空间备案暂行规定》(国科火字〔2017〕120号)和《科技部火炬中心关于开展2021年度众创空间国家备案工作的通知》(国科火字〔2021〕164号)要求,2021年经各地方科技主管部门组织推荐,科技部火炬中心组织专家完成备案评审。现将拟备案为国家众创空间的350家机构予以公示(名单见附件)。
公示时间为2022年5月19日至2022年5月26日。如对公示名单有异议,请在公示时间内以书面方式实名反馈至科技部火炬中心,书面意见应列举异议理由及相关事实证据,并附上联系电话。过期不予受理。
电话:010-88656201
电子邮箱:fuhq2@ctp.gov.cn
科技部火炬中心
2022年5月18日
















来源:科技部火炬中心
本文地址: //m.fsfanyou.com/3529.html/ 转载请注明出处!
上一篇:科技部|“先进计算和新兴软件”重点专项2022年度第二批项目申报指南征求意见
下一篇:十四五国家科研经费管理改革暨科研经费预算编制、执行、监督审计及项目综合绩效评价全过程管理培训班(6月28日网络直播)
下一篇:十四五国家科研经费管理改革暨科研经费预算编制、执行、监督审计及项目综合绩效评价全过程管理培训班(6月28日网络直播)
相关文章:
- 关于国家重点研发计划“场地土壤污染成因与治理技术”重点专项2021年度指南项目安排公示的通知
- 关于召开国家重点研发计划“工厂化农业关键技术与智能农机装备”重点专项2021年度项目视频答辩评审、论证会的通知
- 关于发布召开国家重点研发计划“乡村产业共性关键技术研发与集成应用”重点专项2021年度指南申报常规项目视频答辩评审会的通知
- 科技部|“农业生物种质资源挖掘与创新利用”重点专项2021年度常规项目及青年科学家项目视频答辩评审安排
- 关于召开国家重点研发计划“畜禽新品种培育与现代牧场科技创新”重点专项2021年度常规项目及青年科学家项目视频答辩评审会的通知
- 关于开展2021年度国家科技计划项目随机抽查工作的通知
