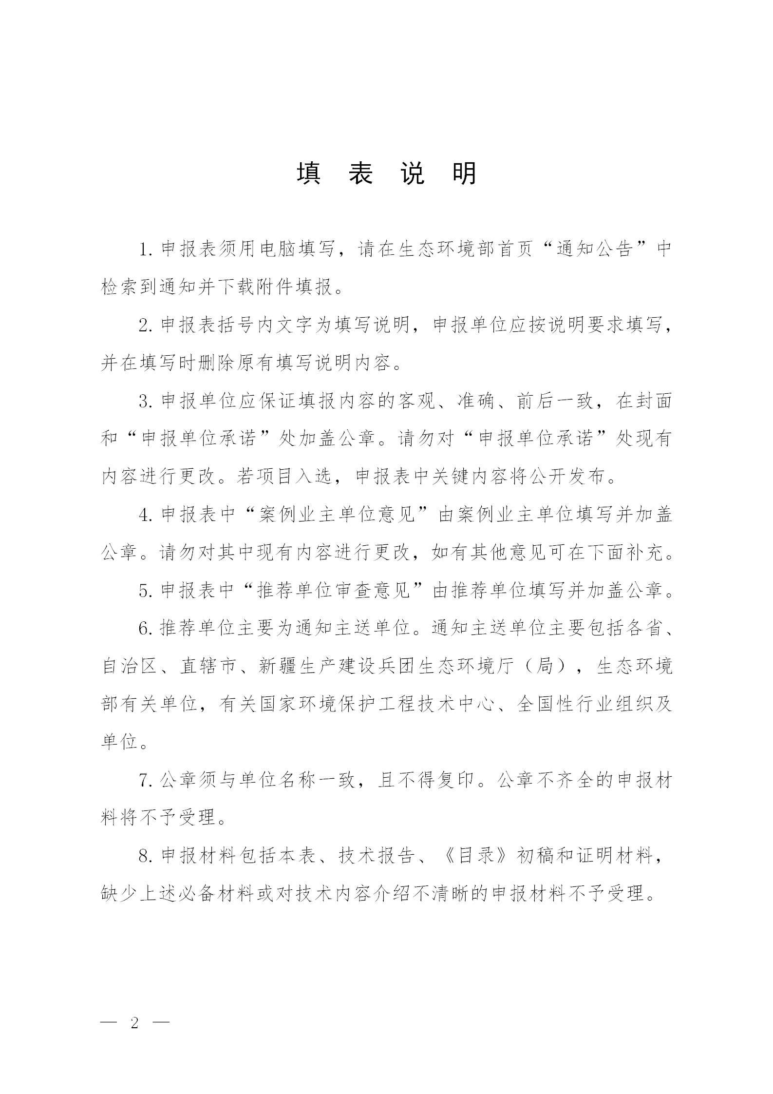
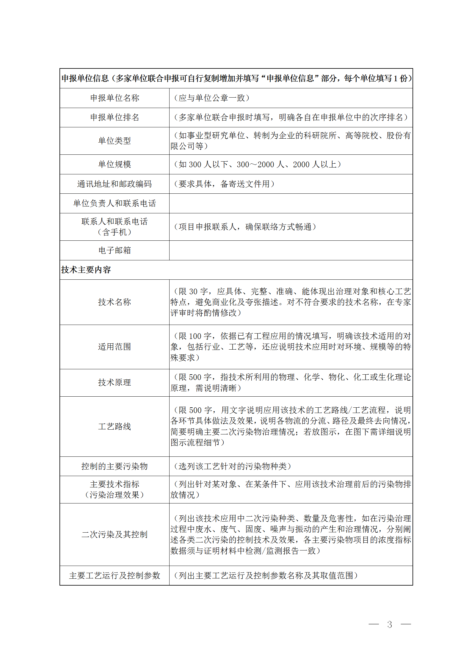
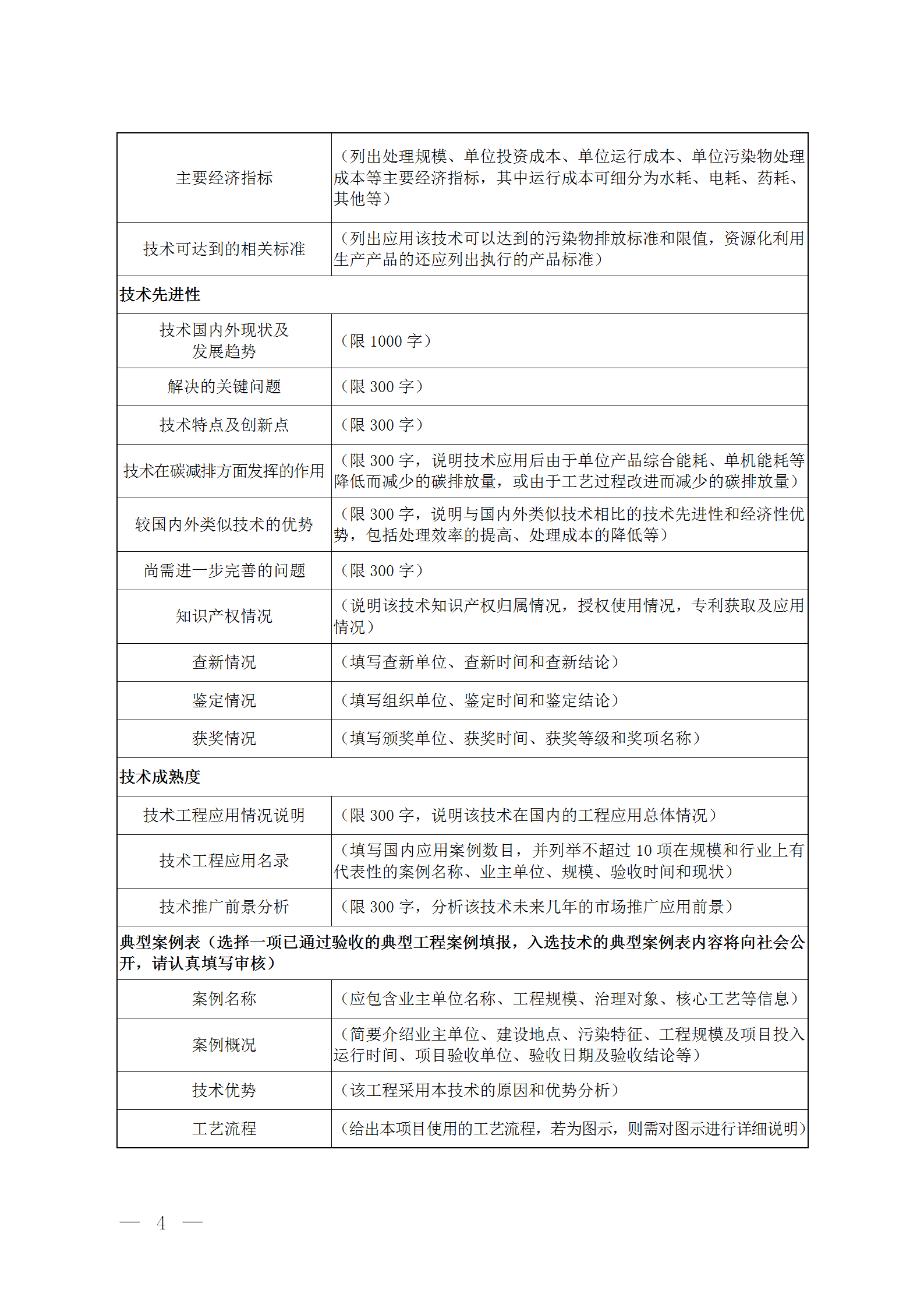
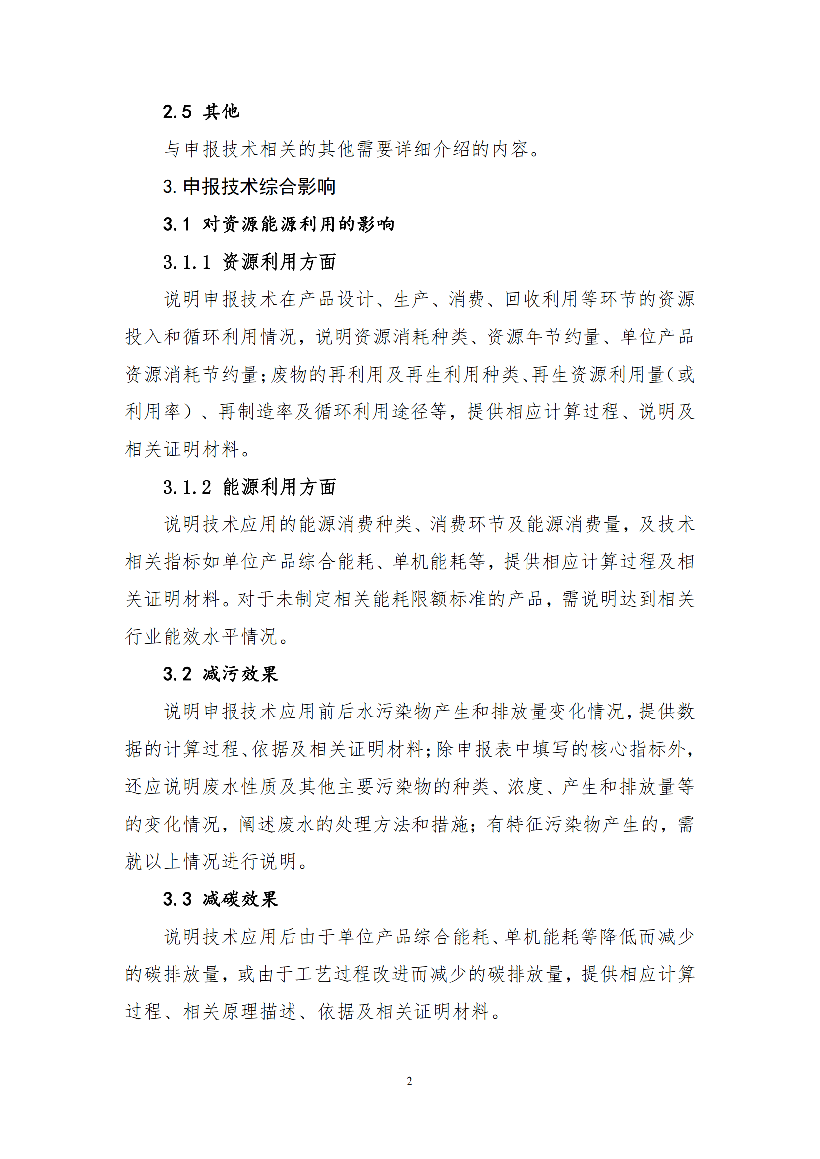
生态环境部 | 关于推荐先进水污染防治技术的通知
关于推荐先进水污染防治技术的通知
各省、自治区、直辖市、新疆生产建设兵团生态环境厅(局),生态环境部有关单位,有关国家环境保护工程技术中心、全国性行业组织及单位:
为贯彻党的十九届五中、六中全会精神和落实《关于构建市场导向的绿色技术创新体系的指导意见》和《中共中央 国务院关于深入打好污染防治攻坚战的意见》相关要求,充分发挥先进技术在水污染防治工作中的作用,生态环境部拟编制《国家先进污染防治技术目录(水污染防治领域)》(以下简称《目录》)。有关事项通知如下。
一、推荐重点领域
(一)城镇及农村生活污水处理及资源化技术;
(二)工业企业及园区废水处理及资源化技术;
(三)畜禽养殖废水处理及资源化技术;
(四)垃圾渗滤液处理及资源化技术;
(五)黑臭水体治理及水体修复技术;
(六)海洋水环境污染防治技术;
(七)智慧化、标准化水污染治理设施运维控制技术。
二、推荐要求
(一)符合国家生态环境保护相关法律法规、政策和标准;
(二)污染防治效果明显,主要技术、经济指标具有先进性;
(三)技术持有单位为依法注册、经营的单位,技术知识产权清晰,不涉及产权纠纷;
(四)至少有一个已验收一年以上(即在2021年6月15日前已完成验收)的成功应用案例;
(五)在行业内尚未达到广泛应用,具有发展潜力;全行业应用较为普及的技术不再推荐。
三、报送要求
请组织申报单位认真组织推荐符合条件的水污染防治先进技术,并对申报材料的真实性进行审核。请申报单位填写申报表(见附件1),按附件2、3要求编写技术报告和《目录》(初稿),并按照附件4要求准备证明材料,于2022年6月15日前将上述材料合订胶装成册(按附件顺序排序)、一式两份加盖推荐单位公章后寄送至生态环境部科技与财务司,同时将申报表、技术报告、《目录》初稿和证明材料电子件,打包发送至联系人邮箱,材料电子件总大小不超过50M,邮件题目格式要求为“2022+技术名称+申报单位名称”。
各单位组织推荐技术原则上不超过5项。
四、联系人及联系方式
联系人:生态环境部科技与财务司张钦
电话:(010)65645390
地址:北京市东城区东长安街12号
邮箱:touzichu@mee.gov.cn
附件:1.国家先进污染防治技术申报表
2.技术报告编写要求
3.2022年《国家先进污染防治技术目录(水污染防治领域)》初稿模板及编写要求
4.证明材料要求
生态环境部办公厅
2022年3月13日
(此件社会公开)











来源:生态环境部
本文地址: //m.fsfanyou.com/3336.html/ 转载请注明出处!
