工信部|关于组织申报2022年跨行业跨领域工业互联网平台的通知
工业和信息化部办公厅关于组织申报2022年跨行业跨领域工业互联网平台的通知
工信厅信发函〔2022〕38号
各省、自治区、直辖市及新疆生产建设兵团工业和信息化主管部门:
为深入贯彻《国务院关于深化“互联网+先进制造业”发展工业互联网的指导意见》,落实《工业互联网创新发展行动计划(2021-2023年)》,促进跨行业跨领域工业互联网平台强化自身能力建设,更好支撑和服务制造业高质量发展,现开展2022年跨行业跨领域工业互联网平台遴选工作。有关事项通知如下:
一、申报条件
(一)申报单位应在中华人民共和国境内注册、具有独立法人资格,运营和财务状况良好,具备较强的技术研发和融合创新能力、赋能转型和应用推广能力、可持续发展能力以及良好的社会信用。
(二)申报单位应为制造行业大型骨干企业、互联网企业、信息技术企业、自动化企业等。
(三)申报单位应符合《2022年跨行业跨领域工业互联网平台申报能力要求》(见附件1)。
二、申报程序
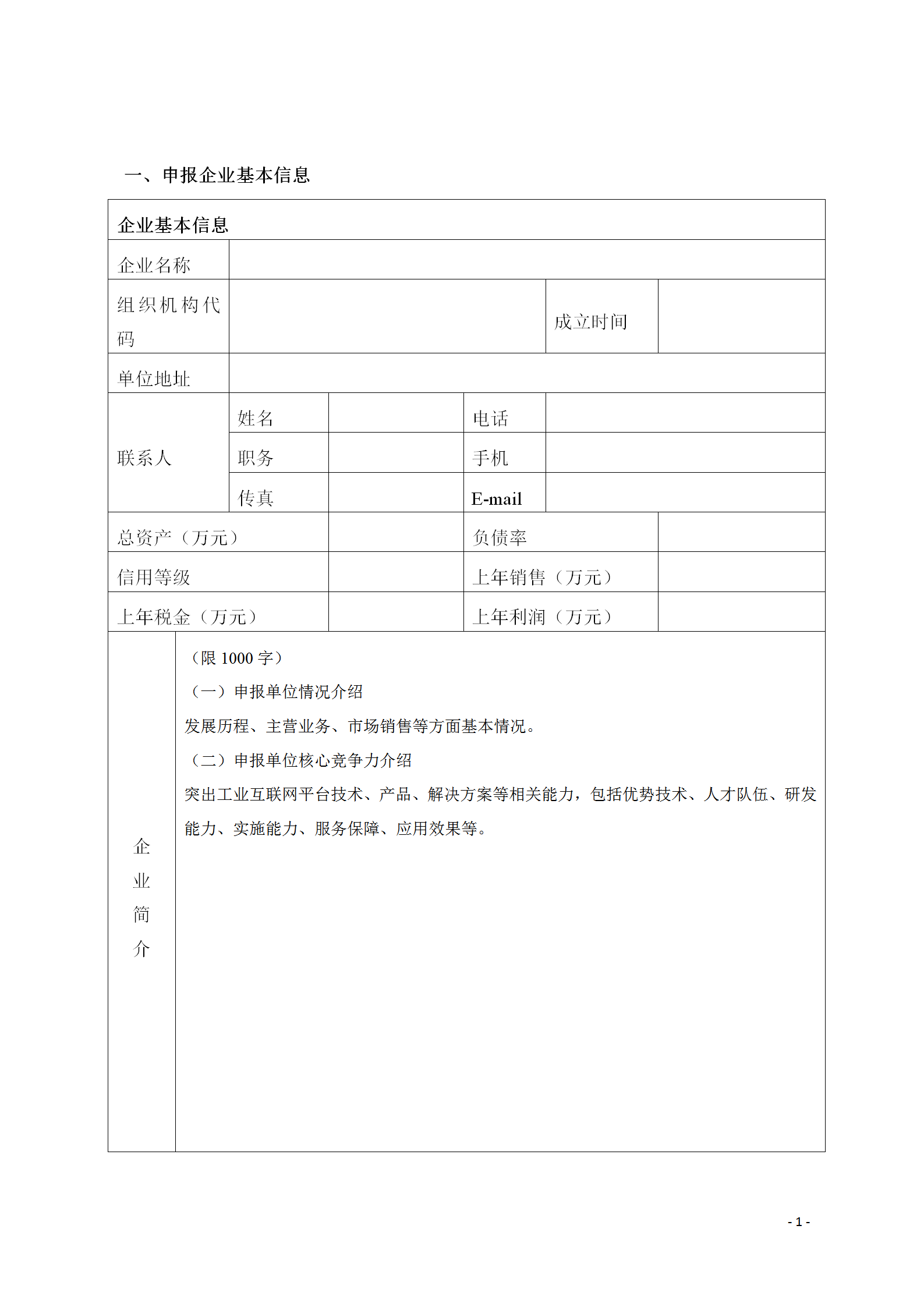
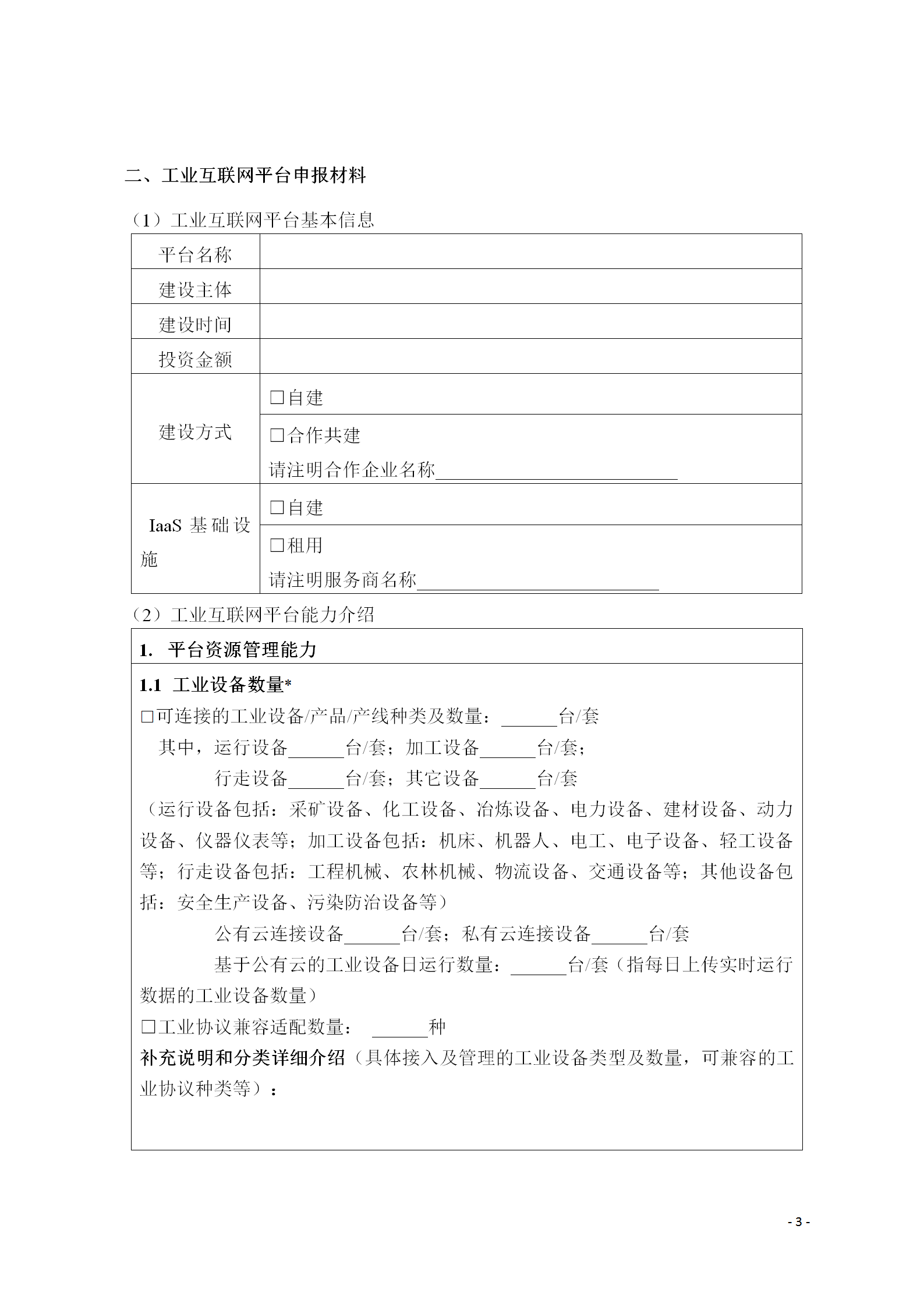
(一)申报单位填写《2022年跨行业跨领域工业互联网平台申报书》(见附件2),并报送所在地方工业和信息化主管部门,申报单位对所报文件及材料的真实性负全责。2020年已获评跨行业跨领域工业互联网平台的,需重新申报,不占地方申报名额。
(二)各省、自治区、直辖市及新疆生产建设兵团工业和信息化主管部门为推荐单位,负责本地区跨行业跨领域工业互联网平台组织申报及材料初审工作,并填报《2022年跨行业跨领域工业互联网平台推荐信息汇总表》(见附件3),所推荐的工业互联网平台数量一般不超过2个。
(三)工业和信息化部信息技术发展司负责组织开展项目评审、名单公示、结果发布、跟踪评估等工作。评审方式包括符合性审查、调研核查、集中答辩等。
三、工作要求
请推荐单位于2022年3月25日前,将《2022年跨行业跨领域工业互联网平台申报书》纸质版(一式两份)及电子版(光盘)、《2022年跨行业跨领域工业互联网平台推荐信息汇总表》纸质文件(一份)以机要交换或邮政特快专递方式报送至我部(信息技术发展司),逾期将不予受理。
联系人:陶元 谢学科 010-68208191/5961
通信地址:北京市海淀区万寿路27号院8号楼1718,邮编100846。
附件:
1.2022年跨行业跨领域工业互联网平台申报能力要求.doc
3.2022年跨行业跨领域工业互联网平台推荐信息汇总表.doc
工业和信息化部办公厅
2022年3月2日


















来源:工业和信息化部
本文地址: //m.fsfanyou.com/2948.html/ 转载请注明出处!
下一篇:科技部等四部门联合印发《〈关于扩大高校和科研院所科研相关自主权的若干意见〉问答手册》的通知
相关文章:
- 关于国家重点研发计划“场地土壤污染成因与治理技术”重点专项2021年度指南项目安排公示的通知
- 关于召开国家重点研发计划“工厂化农业关键技术与智能农机装备”重点专项2021年度项目视频答辩评审、论证会的通知
- 关于发布召开国家重点研发计划“乡村产业共性关键技术研发与集成应用”重点专项2021年度指南申报常规项目视频答辩评审会的通知
- 科技部|“农业生物种质资源挖掘与创新利用”重点专项2021年度常规项目及青年科学家项目视频答辩评审安排
- 关于召开国家重点研发计划“畜禽新品种培育与现代牧场科技创新”重点专项2021年度常规项目及青年科学家项目视频答辩评审会的通知
- 关于开展2021年度国家科技计划项目随机抽查工作的通知
