工业和信息化部办公厅 市场监管总局办公厅关于印发2025年度智能制造系统解决方案“揭榜挂帅”项目名单的通知
工业和信息化部办公厅 市场监管总局办公厅关于印发2025年度智能制造系统解决方案“揭榜挂帅”项目名单的通知
各省、自治区、直辖市及计划单列市、新疆生产建设兵团工业和信息化、市场监管主管部门:
为贯彻落实《制造业数字化转型行动方案》,按照《“十四五”智能制造发展规划》任务部署,打造智能制造“升级版”,经省级有关部门推荐、专家评审、网上公示等程序,现将2025年度智能制造系统解决方案“揭榜挂帅”项目名单印发给你们,请加强指导、监督和服务,鼓励给予相应政策支持。
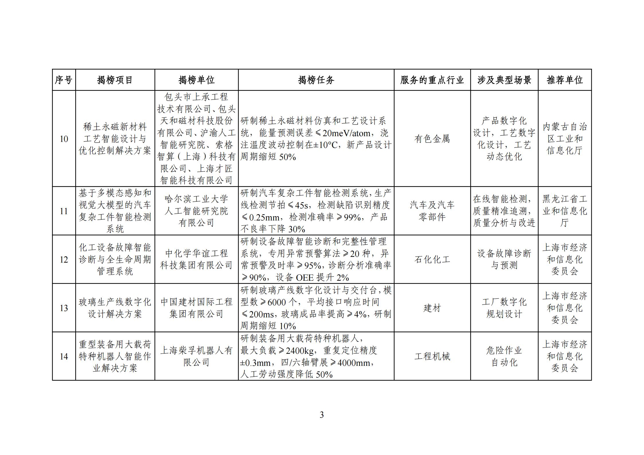
附件:2025年度智能制造系统解决方案“揭榜挂帅”项目名单
工业和信息化部办公厅
市场监管总局办公厅
2025年12月26日














来源:工业和信息化部
平台介绍:
我单位主要从事全国赛马会老品牌网址
(各国家一级协会)、国家科技计划项目申报咨询、项目战略研讨、专家考察调研、科技政策培训、企业内训等相关业务。在科技咨询领域具有很强的政府背景、行业渠道、人脉资源及专业能力,为广大科研工作者及科技型企事业单位提供专业化服务。
擅长项目: 国家级赛马会老品牌网址 (全领域)、社会科技奖励、标准制定及参编、专精特新“小巨人”、制造业单项冠军、国家企业技术中心、中央预算内投资专项、超长期特别国债项目等。
近期相关科技培训:
2026年1月14日-16日苏州|研发项目多口径(费用)归集与规范化管理、“十五五”国家科技计划项目申报和科技创新平台基地优化建设运行高级研修班
2026年1月21日-24日成都|举办面向2035年和“十五五”国家科技计划项目申报、科技创新平台基地优化建设、资金管理使用、评审解析推进科技创新全过程实施和人才发展高级研修班
2026年1月28日-30日北京|举办科学技术奖励申报全流程规划与“十五五”国家科技计划项目申报和科技创新平台基地优化建设高级研修班
全年常态化 |关于举办2026年初级、中级、高级技术经理人培训班的通知
培训长期举办,如有相关需求及培训报名请及时联系: 王主任, 电 话:13426056628(同微信)
(微信扫一扫下方二维码关注微信公众号,及时了解最新科技政策消息及近期科技培训计划动态。)

本文地址: //m.fsfanyou.com/12551.html/ 转载请注明出处!
相关文章:
- 关于国家重点研发计划“场地土壤污染成因与治理技术”重点专项2021年度指南项目安排公示的通知
- 关于召开国家重点研发计划“工厂化农业关键技术与智能农机装备”重点专项2021年度项目视频答辩评审、论证会的通知
- 关于发布召开国家重点研发计划“乡村产业共性关键技术研发与集成应用”重点专项2021年度指南申报常规项目视频答辩评审会的通知
- 科技部|“农业生物种质资源挖掘与创新利用”重点专项2021年度常规项目及青年科学家项目视频答辩评审安排
- 关于召开国家重点研发计划“畜禽新品种培育与现代牧场科技创新”重点专项2021年度常规项目及青年科学家项目视频答辩评审会的通知
- 关于开展2021年度国家科技计划项目随机抽查工作的通知
