国家知识产权局办公室关于开展“千企百城”商标品牌价值提升行动第二批申报和首批评估工作的通知
国家知识产权局办公室关于开展“千企百城”商标品牌价值提升行动第二批申报和首批评估工作的通知
国知办发运字〔2025〕30号
各省、自治区、直辖市和新疆生产建设兵团知识产权局,各有关单位:
为深入实施商标品牌战略,进一步发挥商标、专利等多种类型知识产权组合效应,协同推进企业和区域商标品牌价值提升,加快培育以科技创新为支撑的知名商标品牌,按照《国家知识产权局关于印发“千企百城”商标品牌价值提升行动方案(2023—2025年)的通知》(国知发运字〔2023〕13号,以下简称《行动方案》),现组织开展“千企百城”商标品牌价值提升行动第二批申报和首批评估工作。有关事项通知如下。
一、开展第二批申报工作
(一)申报条件。
申报参加第二批“千企百城”商标品牌价值提升行动的企业、区域商标品牌主体和商标品牌指导站,应符合《行动方案》所规定的条件。专精特新中小企业等优先申报。已参加首批行动的主体,以及地理标志主体不参加本次行动。
(二)工作程序。
1. 申报。各省级知识产权局组织本省(自治区、直辖市)有意愿的企业、区域商标品牌主体和商标品牌指导站,填写申报材料(附件1—3),申请参加第二批商标品牌价值提升行动。
2. 推荐。各省级知识产权局对申报主体的基础条件、申报材料的真实性等进行审核,在规定的名额上限内,择优向国家知识产权局推荐(附件4)。
3. 复核。国家知识产权局经复核及公示,确定参加第二批行动的名单。
二、组织首批成效评估
(一)情况报送。各省级知识产权局根据《国家知识产权局办公室关于公布首批参加“千企百城”商标品牌价值提升行动名单的通知》(国知办函运字〔2023〕1106号)公布的名单,组织首批参加行动的企业、区域商标品牌主体和商标品牌指导站,填写年度建设情况(附件1—3)。
(二)总结评估。各省级知识产权局结合《工作方案》要求,总结实施商标品牌价值提升行动的主要举措、成效和特色经验(附件5),推荐报送典型案例(附件6)。国家知识产权局将根据报送材料,对行动开展成效进行综合评估,利用各类平台、活动广泛开展宣传,发挥引领作用,讲好中国商标品牌故事。
三、工作要求
(一)请各省级知识产权局认真组织,做好申报和总结工作,于9月15日前,将相关材料报送国家知识产权局知识产权运用促进司。
(二)千企百城价值提升行动不是示范创建、评比达标、考核等事项,不搞命名授牌、结果排名。请各地方严格落实为基层减负要求,按照自愿原则组织各类主体参加,不得下达任务指标、要求报送台账,不得异化为评比、考核、授牌等活动。
(三)请各地方以两批参加行动的主体为重点,加强联系指导和服务,加大商标品牌建设和专利密集型产品培育协同推进力度,加快打造一批以科技创新为支撑、专利产业化效果突出的企业商标品牌价值提升范例和品牌经济发展高地。
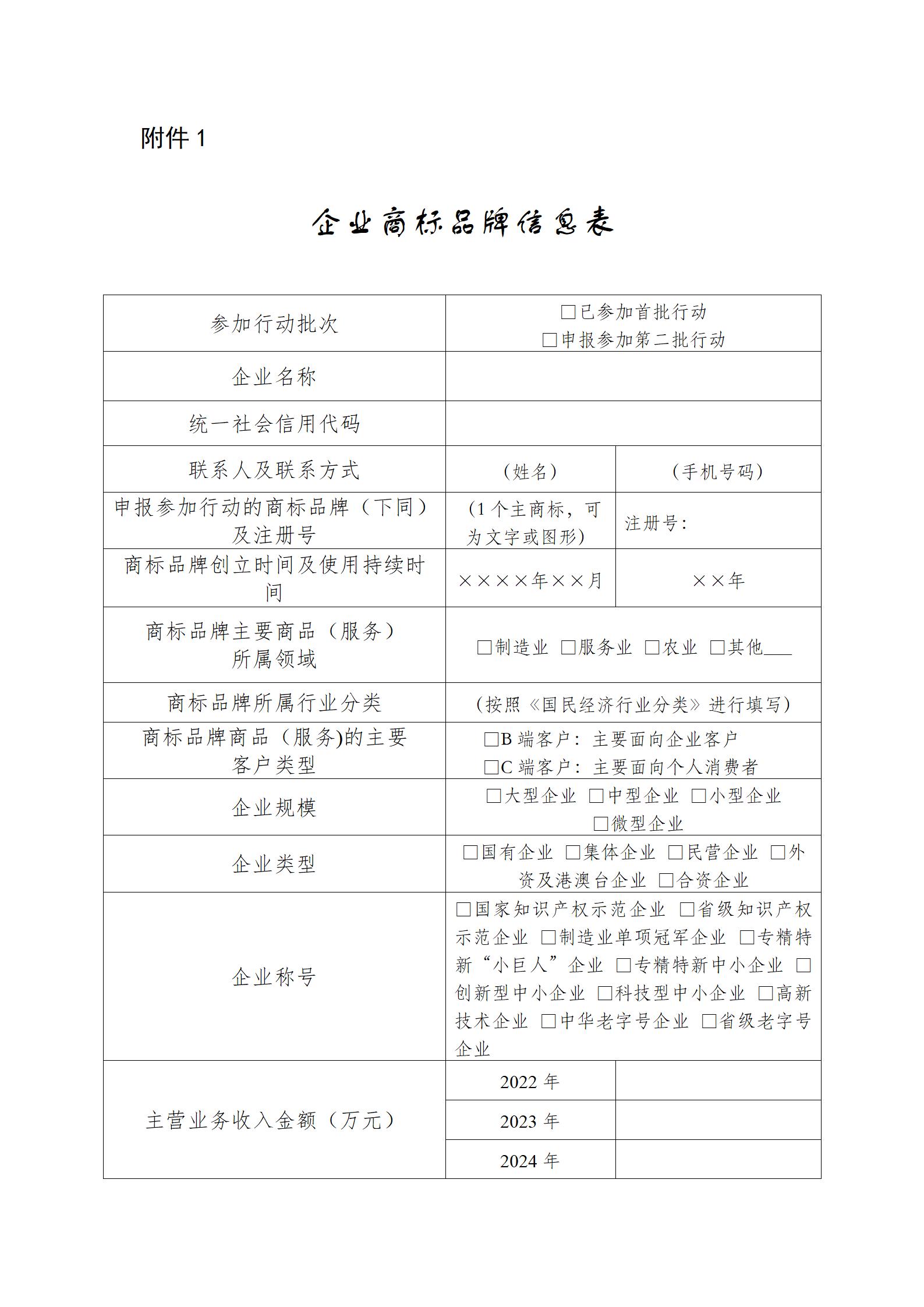
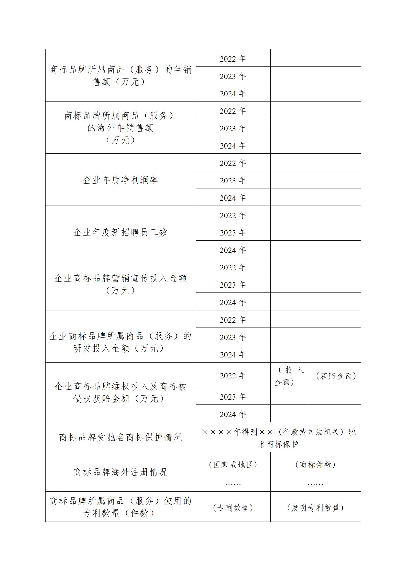
附件:1. 企业商标品牌信息表
国家知识产权局办公室
2025年8月8日

















来源:国家知识产权局
平台介绍:
我单位主要从事全国赛马会老品牌网址
(各国家一级协会)、国家科技计划项目申报咨询、项目战略研讨、专家考察调研、科技政策培训、企业内训等相关业务。在科技咨询领域具有很强的政府背景、行业渠道、人脉资源及专业能力,为广大科研工作者及科技型企事业单位提供专业化服务。
擅长项目: 国家级赛马会老品牌网址 (全领域)、社会科技奖励、标准制定及参编、专精特新“小巨人”、制造业单项冠军、国家企业技术中心、中央预算内投资专项、超长期特别国债项目等。
近期相关科技培训:
9月10-13日西安|“十五五重点项目储备谋划与科技项目申报、科研平台建设运行、经费使用管理”专题培训班
9月17日—20日深圳、10月22日—25日苏州|“十五五”重点课题前期研究谋划暨2025—2026年国家科技计划项目申报和科技创新平台建设运行、科研资金全过程管理使用高级研修班
9月23日—25日北京|科学技术奖励申报全流程规划与2025—2026年国家科技计划项目申报和科技创新平台建设运行高级研修班
国培基地 |关于举办2025年初级、中级、高级技术经理人培训班的通知
培训长期举办,如有相关需求及培训报名请及时联系: 王主任, 电 话:13426056628(同微信)
(微信扫一扫下方二维码关注微信公众号,及时了解最新科技政策消息及近期科技培训计划动态。)

本文地址: //m.fsfanyou.com/11046.html/ 转载请注明出处!
相关文章:
- 关于国家重点研发计划“场地土壤污染成因与治理技术”重点专项2021年度指南项目安排公示的通知
- 关于召开国家重点研发计划“工厂化农业关键技术与智能农机装备”重点专项2021年度项目视频答辩评审、论证会的通知
- 关于发布召开国家重点研发计划“乡村产业共性关键技术研发与集成应用”重点专项2021年度指南申报常规项目视频答辩评审会的通知
- 科技部|“农业生物种质资源挖掘与创新利用”重点专项2021年度常规项目及青年科学家项目视频答辩评审安排
- 关于召开国家重点研发计划“畜禽新品种培育与现代牧场科技创新”重点专项2021年度常规项目及青年科学家项目视频答辩评审会的通知
- 关于开展2021年度国家科技计划项目随机抽查工作的通知
