五部门关于推荐2025年度视听系统典型案例的通知
工业和信息化部办公厅 文化和旅游部办公厅 国家广播电视总局办公厅 国家知识产权局办公室 中央广播电视总台办公厅关于推荐2025年度视听系统典型案例的通知
工信厅联电子函〔2025〕240号
各省、自治区、直辖市及计划单列市、新疆生产建设兵团工业和信息化主管部门、文化和旅游主管部门、广播电视主管部门、知识产权局:
为落实《关于加快推进视听电子产业高质量发展的指导意见》(工信部联电子〔2023〕246号),加速视听电子技术、专利、产品和服务推广,培育视听电子应用新场景,现组织开展2025年度视听系统典型案例推荐工作。有关事项通知如下:
一、推荐方向
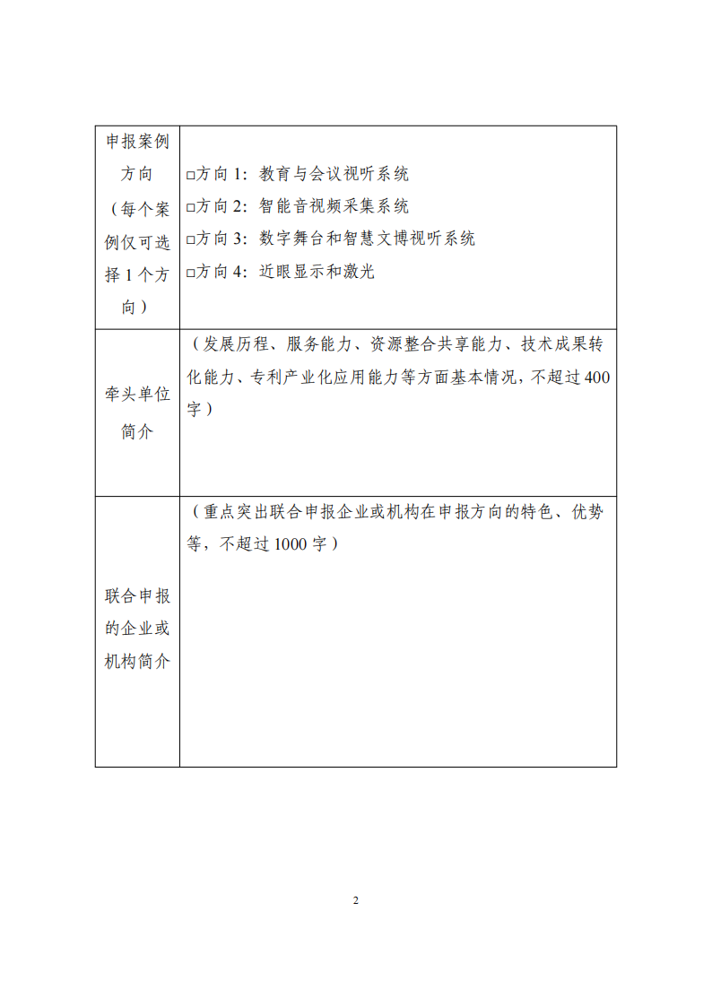
围绕教育与会议视听、智能音视频采集、数字舞台和智慧文博视听、近眼显示和激光显示方向,推荐一批技术先进、成效显著、可推广的视听系统典型产品和应用解决方案。主要方向如下:
(一)教育与会议视听系统。包括但不限于智慧黑板、智能交互投影、虚拟现实教育一体机、智能讲台、体育教学监测、健康声环境等教育视听产品,云台摄像机、传声器、扬声器、控制台等会议视听产品,以及数字化教室、智能视听会议系统等解决方案。
(二)智能音视频采集系统。包括但不限于面向目标辨识、行为识别、工业探伤、缺陷检测、安全巡检、灾害预警、高低温监测等场景的高精度摄像机、工业摄像机、热成像产品、视觉感知算法、音频分析算法的系统级产品和解决方案。
(三)数字舞台和智慧文博视听系统。包括但不限于面向视听科技与文化创意融合的沉浸式光影秀、运动LED屏、空间光成像、虚实互动、数字人、裸眼3D、AR呈现、VR体验、AR导航、全景成像、动作捕捉、“子弹时间”成像和专业音响等产品和解决方案。
(四)近眼显示和激光显示系统。包括但不限于VR/AR/MR终端、AI眼镜、虚拟现实交互设备、内容采集制作设备、开发工具软件等近眼显示产品,以及激光电视、激光投影等激光显示产品。
二、申报条件
(一)申报主体应在中华人民共和国境内注册、具备独立法人资格,具有较好的经济实力、技术研发和融合创新能力,在质量、安全、信誉和社会责任等方面无不良记录。允许以联合体方式参与申报,联合单位不超过3家。
(二)案例应具有较高技术水平和完整解决方案,具有较强的代表性、示范性、创新性和可推广性,能充分体现视听电子产业的技术特点和适用场景,拥有自主商标品牌,掌握关键核心技术的自主知识产权,并在产业化应用中取得良好成效,对相关行业或企业具有较强借鉴意义和推广价值。每个申报案例仅可选择1个申报方向。
(三)申报主体对申报材料的真实性负责,申报典型案例的产品、技术及相关知识产权归属申报主体、团队或取得相应授权许可,且无知识产权纠纷。
三、工作安排
(一)推荐工作遵循政府引导、企业自愿原则,由各省、自治区、直辖市及计划单列市、新疆生产建设兵团工业和信息化主管部门会同同级文化和旅游主管部门、广播电视主管部门、知识产权局做好组织实施,并做好案例审查和推荐工作。中央企业组织子企业开展申报工作。
(二)各省、自治区、直辖市及新疆生产建设兵团推荐的案例数量不超过12个。各计划单列市推荐案例数量不超过8个。中央企业推荐的案例数量不超过5个,不占属地指标,可直接报送。
(三)各申报单位填报《2025年度视听系统典型案例申报书》(附件1),报所在地工业和信息化主管部门,央企子企业报所属中央企业。申报材料要求描述详实、重点突出、表述准确,字数控制在5000字以内。
(四)各地工业和信息化主管部门会同同级文化和旅游主管部门、广播电视主管部门、知识产权局对申报材料进行审核,确定拟推荐案例名单,并出具联合盖章的《2025年度视听系统典型案例推荐表》(附件2),由各地工业和信息化主管部门报送。中央企业要做好子企业申报材料的审核工作,出具《2025年度视听系统典型案例推荐表》并报送。各地工业和信息化主管部门、中央企业于7月18日前将纸质版《2025年度视听系统典型案例申报书》和《2025年度视听系统典型案例推荐表》一式三份寄送至中国电子信息产业发展研究院(北京市海淀区万寿路27号院8号楼12层,胡恩龙),同时将电子版材料(申报书、推荐表扫描件和可编辑版)发送至邮箱chenzhao@miit.gov.cn。
(五)工业和信息化部、文化和旅游部、国家广播电视总局、国家知识产权局、中央广播电视总台组织专家对推荐案例进行评审、公示,按程序对外公布推广。
四、联系方式
工业和信息化部电子信息司:陈 昭 010-68208243
文化和旅游部产业发展司:邓正旭 010-59882549
国家广播电视总局科技司:杨 琪 010-86095565
国家知识产权局知识产权运用促进司:徐俊峰 010-62086568
中央广播电视总台技术局:梅剑平 010-85069770
附件:1.2025年度视听系统典型案例申报书
2.2025年度视听系统典型案例推荐表
工业和信息化部办公厅
文化和旅游部办公厅
国家广播电视总局办公厅
国家知识产权局办公室
中央广播电视总台办公厅
2025年6月16日









来源:工业和信息化部
平台介绍:
我单位主要从事全国赛马会老品牌网址
(各国家一级协会)、国家科技计划项目申报咨询、项目战略研讨、专家考察调研、科技政策培训、企业内训等相关业务。在科技咨询领域具有很强的政府背景、行业渠道、人脉资源及专业能力,为广大科研工作者及科技型企事业单位提供专业化服务。
擅长项目: 国家级赛马会老品牌网址 (全领域)、社会科技奖励、标准制定及参编、专精特新“小巨人”、制造业单项冠军、国家企业技术中心、中央预算内投资专项、超长期特别国债项目等。
近期相关科技培训:
6月25—28日南京|“十五五”重点课题前期研究谋划暨2025年国家科技计划项目申报和科研平台建设运行、科研资金全过程管理使用高级研修班
7月23—26日北京、8月6—9日上海、8月13—16日重庆|“十五五”重点课题前期研究谋划暨2025年国家科技计划项目申报和科研平台建设运行、科研资金全过程管理使用高级研修班
7月22-25日西安、8月13-16日青岛|标准化、信息化、智能化(AI)赋能科技成果评估转化与高价值专利布局高级研修班
国培基地 |关于举办2025年初级、中级、高级技术经理人培训班的通知
培训长期举办,如有相关需求及培训报名请及时联系: 王主任, 电 话:13426056628(同微信)
(微信扫一扫下方二维码关注微信公众号,及时了解最新科技政策消息及近期科技培训计划动态。)

本文标签:国家科技项目申报
本文地址: //m.fsfanyou.com/10448.html/ 转载请注明出处!
相关文章:
- 关于国家重点研发计划“场地土壤污染成因与治理技术”重点专项2021年度指南项目安排公示的通知
- 关于召开国家重点研发计划“工厂化农业关键技术与智能农机装备”重点专项2021年度项目视频答辩评审、论证会的通知
- 关于发布召开国家重点研发计划“乡村产业共性关键技术研发与集成应用”重点专项2021年度指南申报常规项目视频答辩评审会的通知
- 科技部|“农业生物种质资源挖掘与创新利用”重点专项2021年度常规项目及青年科学家项目视频答辩评审安排
- 关于召开国家重点研发计划“畜禽新品种培育与现代牧场科技创新”重点专项2021年度常规项目及青年科学家项目视频答辩评审会的通知
- 关于开展2021年度国家科技计划项目随机抽查工作的通知
