工业和信息化部办公厅关于开展第二批工业机器人行业规范公告申报工作的通知
工业和信息化部办公厅关于开展第二批工业机器人行业规范公告申报工作的通知
工信厅通装函〔2025〕207号
各省、自治区、直辖市及计划单列市、新疆生产建设兵团工业和信息化主管部门,有关中央企业:
为贯彻落实《“十四五”机器人产业发展规划》,根据《工业机器人行业规范条件(2024版)》和《工业机器人行业规范条件管理实施办法(2024版)》(工业和信息化部公告2024年第20号)(以下分别简称《规范条件》《实施办法》)有关要求,现组织开展第二批工业机器人行业规范公告申报工作。有关事项通知如下:
一、各省、自治区、直辖市及计划单列市、新疆生产建设兵团工业和信息化主管部门(以下统称省级工业和信息化主管部门)、有关中央企业集团负责组织本地区(本集团)企业申报工作。
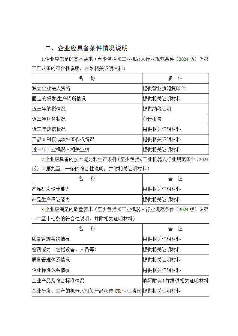
二、工业机器人相关企业自愿申请,如实填报《工业机器人行业规范企业申请报告》(附件1,以下简称《申请报告》),并提供相关证明材料。申请材料报送至所在地省级工业和信息化主管部门或所属中央企业。
三、省级工业和信息化主管部门、中央企业严格按照《规范条件》《实施办法》要求,对企业申请材料进行初审,在《申请报告》中填写审核意见并加盖公章。
四、省级工业和信息化主管部门、中央企业将经初审符合《规范条件》的企业申请材料和推荐汇总表(附件2)(一式两份),连同上一年度《工业机器人行业规范企业年度自查自评报告》,于2025年7月10日前报送至工业和信息化部装备工业一司(北京市西城区西长安街13号),相关材料电子版(PDF)刻录光盘随纸质材料寄送。
工业和信息化部办公厅
2025年5月26日
(联系人及电话:关永瀚 13552959808 雷 蕾 15801386922)










来源:工业和信息化部
平台介绍:
我单位主要从事全国赛马会老品牌网址
(各国家一级协会)、国家科技计划项目申报咨询、项目战略研讨、专家考察调研、科技政策培训、企业内训等相关业务。在科技咨询领域具有很强的政府背景、行业渠道、人脉资源及专业能力,为广大科研工作者及科技型企事业单位提供专业化服务。
擅长项目: 国家级赛马会老品牌网址 (全领域)、社会科技奖励、标准制定及参编、专精特新“小巨人”、制造业单项冠军、国家企业技术中心、中央预算内投资专项、超长期特别国债项目等。
近期相关科技培训:
6月18—21日青岛、6月25—28日南京|“十五五”重点课题前期研究谋划暨2025年国家科技计划项目申报和科研平台建设运行、科研资金全过程管理使用高级研修班
6月18-21日广州|“2025年科技项目申报与科研平台建设运行、经费使用管理、综合绩效评价”专题培训班
6月11-14日成都|标准化、信息化、智能化(AI)赋能科技成果评估转化与高价值专利布局高级研修班
国培基地 线上|关于举办2025年初级、中级、高级技术经理人培训班的通知
培训长期举办,如有相关需求及培训报名请及时联系: 王主任, 电 话:13426056628(同微信)
(微信扫一扫下方二维码关注微信公众号,及时了解最新科技政策消息及近期科技培训计划动态。)

本文标签:国家科技项目申报
本文地址: //m.fsfanyou.com/10357.html/ 转载请注明出处!
相关文章:
- 关于国家重点研发计划“场地土壤污染成因与治理技术”重点专项2021年度指南项目安排公示的通知
- 关于召开国家重点研发计划“工厂化农业关键技术与智能农机装备”重点专项2021年度项目视频答辩评审、论证会的通知
- 关于发布召开国家重点研发计划“乡村产业共性关键技术研发与集成应用”重点专项2021年度指南申报常规项目视频答辩评审会的通知
- 科技部|“农业生物种质资源挖掘与创新利用”重点专项2021年度常规项目及青年科学家项目视频答辩评审安排
- 关于召开国家重点研发计划“畜禽新品种培育与现代牧场科技创新”重点专项2021年度常规项目及青年科学家项目视频答辩评审会的通知
- 关于开展2021年度国家科技计划项目随机抽查工作的通知
